Durch das Ändern dieser Steuerung wird die Seite neu geladen
MainStage – Benutzerhandbuch
- Willkommen
-
- Übersicht über den Bearbeitungsmodus
-
- Patches und Sets in der Patch-Liste auswählen
- Patches kopieren, einsetzen und löschen
- Patches innerhalb der Patch-Liste organisieren und bewegen
- Patches hinzufügen und umbenennen
- Patch aus mehreren Patches erzeugen
-
- Übersicht über das Informationsfenster „Patch-Einstellungen“
- Patch-Einstellungen in der Patch-Bibliothek auswählen
- Taktart für Patches festlegen
- Tempo beim Auswählen eines Patches ändern
- Program Change- und Banknummern einstellen
- Patch-Wechsel hinauszögern
- Sofortige Stille für vorheriges Patch
- Patch-Symbole ändern
- Tonhöhe der eingehenden Noten für ein Patch transponieren
- Stimmung für ein Patch ändern
- Textnotizen zu einem Patch hinzufügen
-
- Übersicht über Channel-Strips
- Channel-Strip hinzufügen
- Channel-Strip-Setting ändern
- Channel-Strip-Komponenten konfigurieren
- Signalfluss-Channel-Strips anzeigen
- Metronom-Channel-Strip ausblenden
- Alias für einen Channel-Strip erzeugen
- Patch-Bus hinzufügen
- Pan-/Balance-Position eines Channel-Strips einstellen
- Channel-Strip-Lautstärkepegel festlegen
- Channel-Strips stumm- oder solo schalten
- Output mehrerer Instrumente verwenden
- Externe MIDI-Instrumente verwenden
- Channel-Strips neu organisieren
- Channel-Strips löschen
-
- Übersicht über das Informationsfenster „Channel-Strips“
- Channel-Strip-Settings auswählen
- Channel-Strips umbenennen
- Farben von Channel-Strips ändern
- Symbole von Channel-Strips ändern
- Schutz vor Feedback/Rückkopplungen bei Channel-Strips
- Keyboard-Input bei Channel-Strips für Software-Instruments festlegen
- Einzelne Software-Instruments transponieren
- MIDI-Befehle filtern
- Velocity für einen Channel-Strip skalieren
- Channel-Strips zum Ignorieren von „Hermode Tuning“ einstellen
- Die auf der Concert- und Set-Ebene festgelegten Tonumfänge ignorieren
- Textnotizen zu einem Channel-Strip in den Channel-Strip-Informationen hinzufügen
- Audio über Send-Effekte routen
-
- Bildschirmsteuerung-Infos – Übersicht
- Parameterbeschriftungen ersetzen
- Eigene Farben für Bildschirmsteuerungen auswählen
- Erscheinungsbild einer Hintergrund-Bildschirmsteuerung oder einer gruppierten Steuerung ändern
- Bildschirmsteuerungen zum Anzeigen des Hardware-Werts einstellen
- Verhalten bei Parameteränderungen für Bildschirmsteuerungen einstellen
- Hardware-Matching-Verhalten für Bildschirmsteuerungen einstellen
- Änderungen an einem Patch zurücksetzen und vergleichen
- Mappings auf der Concert- und Set-Ebene ignorieren
-
- Übersicht über das Mapping für Bildschirmsteuerungen
- Auf Channel-Strip- und Plug-in-Parameter mappen
- Zwischen Bildschirmsteuerungen und Aktionen mappen
- Zwischen einer Bildschirmsteuerung und mehreren Parametern mappen
- Bildschirmsteuerungen zum Anzeigen von PDF-Seiten verwenden
- Gesicherten Wert für einen gemappten Parameter bearbeiten
- Drum-Pads oder Schalter/Tasten zum Verwenden des Noten-Anschlags einstellen
- Zwischen Bildschirmsteuerungen und allen Channel-Strips in einem Patch mappen
- Mappings zwischen Bildschirmsteuerungen und Parametern aufheben
- Mappings für Bildschirmsteuerungen entfernen
- Mit Kurven arbeiten
- Controller-Transforms erzeugen
- Patches und Sets zwischen Concerts teilen
- Audio-Output eines Concerts aufnehmen
-
- Übersicht über Concerts
- Concerts erstellen
- Concerts öffnen und schließen
- Concerts sichern
- Auswirkungen des Sicherns auf Parameterwerte
- Concerts aufräumen
- Medien in einem Concert zusammenlegen
- Aktuelles Concert umbenennen
-
- Übersicht über das Informationsfenster „Concert-Einstellungen“
- MIDI-Routing für Channel-Strips festlegen
- Tonhöhe eingehender Noten für ein Concert transponieren
- Quelle für Program Change-Befehle festlegen
- Nicht verwendete Program Changes an Channel-Strips senden
- Taktart für ein Concert festlegen
- Stimmung für ein Concert ändern
- Pan Law für ein Concert bestimmen
- Textnotizen zu einem Concert hinzufügen
- Metronom steuern
- MIDI-Noten ausschalten
- Audio-Output stummschalten
-
- Layout-Modus – Übersicht
-
- Parameter für Bildschirmsteuerungen bearbeiten – Übersicht
- Parameter für Bildschirmsteuerungen extrahieren und übernehmen
- Parameter für Bildschirmsteuerungen zurücksetzen
- Gemeinsame Parameter für Bildschirmsteuerungen
- Parameter für Keyboard-Bildschirmsteuerungen
- Parameter für MIDI-Aktivität-Bildschirmsteuerungen
- Parameter für Drum-Pad-Bildschirmsteuerungen
- Parameter für Wellenform-Bildschirmsteuerungen
- Parameter für Auswahl-Bildschirmsteuerungen
- Parameter für Text-Bildschirmsteuerungen
- Parameter für Hintergrund-Bildschirmsteuerungen
- So schleift MainStage MIDI-Befehle durch
- Layouts exportieren und importieren
- Seitenverhältnis eines Layouts ändern
-
- Vor der Live-Performance
- Perform-Modus verwenden
- Bildschirmsteuerungen während der Performance
- Tempo-Änderungen während der Performance
- Tipps für die Performance mit Keyboard-Controllern
- Tipps für die Performance mit Gitarren und anderen Instrumenten
- Gitarren und andere Instrumente mit dem Stimmgerät stimmen
- Das Playback-Plug-in während der Performance
- Performances aufnehmen
- Nach der Performance
- Tipps für komplexe Hardware-Setups
-
- Übersicht über die Tastaturkurzbefehle und Befehlskonfigurationen
-
- Tastaturkurzbefehle für Concerts und Layouts
- Tastaturkurzbefehle für Patches und Sets (Bearbeitungsmodus)
- Tastaturkurzbefehle für die Bearbeitung
- Tastaturkurzbefehle für Aktionen
- Tastaturkurzbefehle für Parameter-Mapping (Bearbeitungsmodus)
- Tastaturkurzbefehle für Channel-Strips (Bearbeitungsmodus)
- Tastaturkurzbefehle für Bildschirmsteuerungen (Layout-Modus)
- Tastaturkurzbefehle für „Im Vollbildmodus ausführen“
- Tastaturkurzbefehle für Fenster und Ansicht
- Tastaturkurzbefehle für Hilfe und Support
-
-
- Verzögerungseffekte (Delay) – Übersicht
- Echo-Steuerelemente
-
- Loopback – Übersicht
- Loopback-Instanz hinzufügen
- Loopback-Oberfläche
- Wellenformanzeige von Loopback
- Transportsteuerung und Funktionssteuerelemente von Loopback
- Informationsanzeige von Loopback
- Loopback-Parameter „Sync“, „Snap“ und „Play From“
- Loopback-Gruppenfunktionen verwenden
- Aktionsmenü „Loopback“
- Sample Delay-Steuerung
- Stereo Delay-Steuerung
- Tape Delay-Steuerung
-
- Filtereffekte – Übersicht
-
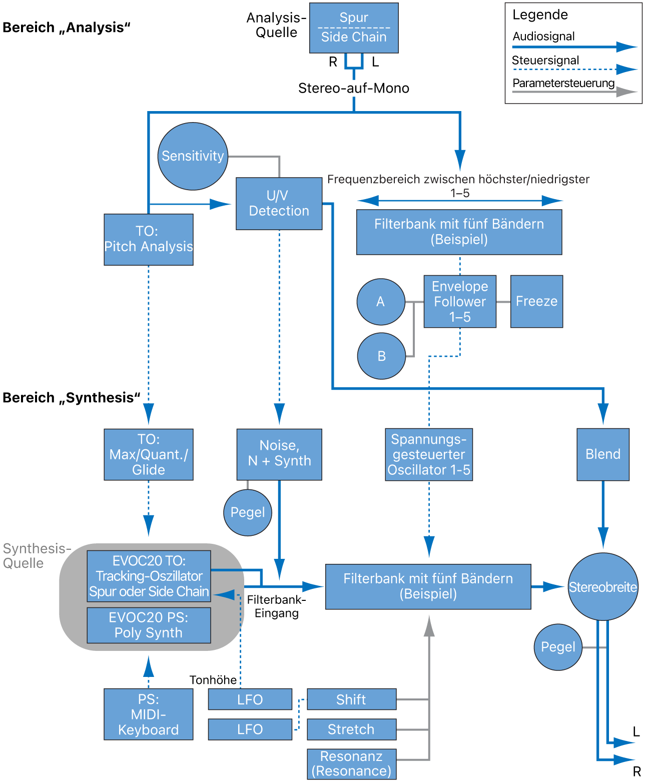
- EVOC 20 TrackOscillator – Übersicht
- Vocoder – Übersicht
- Bedienungsoberfläche des EVOC 20 TrackOscillator
- Steuerungen für „Analysis In“
- Steuerungen für „U/V Detection“
- Steuerungen für „Synthesis In“
- Steuerungen des Tracking-Oszillators
- Tonhöhensteuerungen des Tracking-Oszillators
- Steuerungen für Formant-Filter
- Modulation-Steuerungen
- Output-Steuerungen
- Erweiterte Parameter
-
- MIDI-Plug-ins verwenden
-
- Arpeggiator – Übersicht
- Parameter für die Arpeggiator-Steuerung
- Parameter für Notenfolge – Übersicht
- Notenfolge-Variationen
- Notenfolge-Inversionen
- Parameter für Arpeggio-Pattern – Übersicht
- Live-Modus verwenden
- Grid-Modus verwenden
- Optionsparameter des Arpeggiators
- Keyboard-Parameter des Arpeggiators
- Keyboard-Parameter verwenden
- Controller zuweisen
- Modifier-Steuerungen
- Steuerungen für „Note Repeater“
- Steuerungen in „Randomizer“
-
- Scripter verwenden
- Script Editor verwenden
- Scripter-API – Übersicht
- Funktionen für die MIDI-Verarbeitung – Übersicht
- Funktion „HandleMIDI“
- Funktion „ProcessMIDI“
- Funktion „GetParameter“
- Funktion „SetParameter“
- Funktion „ParameterChanged“
- Reset-Funktion
- JavaScript-Objekte – Übersicht
- JavaScript Event-Objekt verwenden
- JavaScript TimingInfo-Objekt verwenden
- Objekt „Trace“ verwenden
- beatPos-Eigenschaft des MIDI-Events verwenden
- JavaScript MIDI-Objekt verwenden
- Scripter-Steuerungen erstellen
- Transposer-Steuerungen
-
-
- Alchemy – Übersicht
- Alchemy-Benutzeroberfläche – Übersicht
- Alchemy-Leiste „Name“
- Alchemy-Dateipositionen
-
- Alchemy-Source – Übersicht
- Source-Master-Steuerungen
- Importübersicht
- Steuerungen der Source-Unterseite
- Source-Filter-Steuerelemente
- Tipps zur Verwendung von-Source-Filtern
- Source-Elemente – Übersicht
- Additivelement-Steuerungen
- Additivelement-Effekte
- Spektralelement-Steuerungen
- Spektralelement-Effekte
- Parameter zur Tonhöhenkorrektur
- Steuerungen für Formant-Filter
- Granularelement-Steuerungen
- Sampler-Element-Steuerungen
- VA-Element-Steuerungen
- Wide Unison-Modus
- Source-Modulationen
- Morph-Steuerungen
-
- Alchemy-Source-Bearbeitungsfenster – Übersicht
- Globale Steuerungen des Informationsfensters
- Gruppensteuerungen im Informationsfenster
- Zonensteuerungen im Informationsfenster
- Keymap-Editor
- Wellenformeditor für Zonen
- Bearbeitungsfenster „Additive“ – Übersicht
- Teilton-Balkendarstellung
- Steuerungen für Teiltonhüllkurve
- Bearbeitungsfenster „Spectral“
- Alchemy-Master-Stimmenbereich
-
- Alchemy-Modulation – Übersicht
- Modulationsrack-Steuerungen
- LFO-Steuerungen
- Steuerungen für AHDSR-Hüllkurven
- Steuerungen für Hüllkurven mit mehreren Segmenten
- Sequenzer
- Parameter für „Envelope Follower“
- ModMap-Parameter
- MIDI-Steuerungsmodulatoren
- Noteneigenschaftsmodulatoren
- Perform-Steuerungsmodulatoren
- Erweiterte Parameter in Alchemy
-
- ES2 – Übersicht
- Bedienoberfläche des ES2
-
- Oszillator-Parameter – Übersicht
- Grundlegende Oszillator-Wellenformen
- Pulsbreitenmodulation verwenden
- Frequenzmodulation verwenden
- Ringmodulation verwenden
- Digiwaves verwenden
- Noise-Generator verwenden
- Analog-Oszillatoren verstimmen
- Streckung
- Oszillatorpegel ausgleichen
- Oszillator-Startpunkte festlegen
- Oszillatoren synchronisieren
-
- ES2-Modulation – Übersicht
- LFOs verwenden
- Vector-Hüllkurve verwenden
-
- Vector Envelope-Punkte verwenden
- Solo- und Sustain-Punkte der Vector-Hüllkurve verwenden
- Vector-Hüllkurven-Loops einrichten
- Release-Verhalten von Vector Envelope
- Kurvenformen für die Übergangspunkte der Vector-Hüllkurve
- Zeiten für die Vector-Hüllkurve festlegen
- Zeitskalierung für die Vector-Hüllkurve verwenden
- Kontextmenü von Vector Envelope verwenden
- Planar Pad verwenden
- Referenz der Modulationsquellen
- Referenz der „Via“-Modulationsquellen
- Steuerungen des integrierter Effektprozessors des ES2
- Erweiterte Parameter
-
-
- Playback-Plug-in – Übersicht
- Playback Plug-in hinzufügen
- Playback-Benutzeroberfläche
- Playback-Wellenformanzeige verwenden
- Transportsteuerungs- und Funktionstasten von Playback
- Informationsanzeige von Playback
- Playback-Parameter „Sync“, „Snap“ und „Wiedergabe ab“
- Playback-Gruppenfunktionen verwenden
- Aktionsmenü und Feld „Datei“ in Playback verwenden
- Marker mit dem Playback-Plug-in verwenden
-
- Quick Sampler – Übersicht
- Audio zu Quick Sampler hinzufügen
- Quick Sampler – Wellenformanzeige
- Flex in Quick Sampler verwenden
- Pitch-Steuerungen von Quick Sampler
- Filter-Steuerungen von Quick Sampler
- Filtertypen von Quick Sampler
- Amp-Steuerungen von Quick Sampler
- Erweiterte Parameter von Quick Sampler
-
- Sample Alchemy – Übersicht
- Benutzeroberfläche – Übersicht
- Quellenmaterial hinzufügen
- Bearbeitungsmodus
- Wiedergabemodi
- Source-Übersicht
- Synthesemodi
- Granular-Steuerungen
- Additiveffekte
- Additiveffekt-Steuerungen
- Spektraleffekt
- Spektraleffekt-Steuerungen
- Modul „Filter“
- Tiefpass-, Bandpass- und Hochpassfilter
- Filter „Comb PM“
- Filter „Downsampler“
- Filter „FM“
- Hüllkurvengeneratoren
- Mod Matrix
- Modulationsrouting
- Modus „Motion“
- Modus „Trimmen“
- Menü „More“
-
- Sampler – Übersicht
- Sampler-Instrumente im Sampler laden und sichern
-
- Sampler-Bereiche „Mapping“ und „Zone“ – Übersicht
- Key Mapping Editor verwenden
- Gruppenansicht verwenden
- Erweiterte Gruppenauswahl vornehmen
- Zwischen Sample-Gruppen ein- und ausblenden
- Zonenansicht verwenden
- Menübefehle im Bereich „Mapping“ verwenden
- Bereich „Zone“ verwenden
- Audiomaterial mit dem Flex-Modus synchronisieren
- Artikulationsverarbeitung in Sampler
- Speicherverwaltung von Sampler
- Erweiterte Parameter von Sampler
-
- Sculpture – Übersicht
- Die Oberfläche von Sculpture
- Globale Parameter
- Parameter der Amplitudenhüllkurve einstellen
- Waveshaper verwenden
- Filter-Parameter
- Output-Parameter
- MIDI-Controller definieren
- Erweiterte Parameter
-
- Studio Piano
-
- Ultrabeat – Übersicht
- Bedienoberfläche von Ultrabeat
- Synthesizer-Bereich – Übersicht
-
- Oszillator – Übersicht
- Phasenoszillator-Modus von Oszillator 1
- FM-Modus von Oszillator 1 verwenden
- Sidechain-Modus von Oszillator 1
- Phasenoszillator-Modus von Oszillator 2
- Wellenformeigenschaften
- Sample-Modus von Oszillator 2 verwenden
- Modeling-Modus von Oszillator 2 verwenden
- Steuerungen des Ringmodulators
- Steuerungen des Rauschgenerators
- Steuerungen für den Filterbereich
- Steuerungen des Distortion-Schaltkreises
- Urheberrechte und Marken
Vielen Dank für Ihre Rückmeldung.
