
Planear e configurar a cache de conteúdo
A cache de conteúdo é afetada por dois fatores principais: conetividade e configurações de hardware.
Planear a cache de conteúdo para obter o melhor desempenho
Obtém o melhor desempenho da sua cache de conteúdo ao ligá-la à sua rede através de Gigabit Ethernet. A cache de conteúdo pode servir centenas de clientes em simultâneo, o que pode saturar uma porta Gigabit Ethernet. Desta forma, em implementações de pequena a média escala, o constrangimento de desempenho é, normalmente, a largura de banda da rede local.
Para determinar se o seu Mac é o constrangimento ao desempenho quando um grande número de clientes está a aceder à cache de conteúdo em simultâneo, verifique a utilização do processador do processo AssetCache no Monitor de Atividade (abra o Monitor de Atividade, selecione Visualização > “Todos os processos” e, em seguida, clique em CPU). Se a utilização do processador estiver constantemente no máximo ou perto dele, pode querer adicionar caches de conteúdo adicionais para distribuir os pedidos em vários computadores.
Adicionalmente, se o seu Mac estiver num ambiente em que os clientes descarregam grandes quantidades de uma grande variedade de conteúdos, certifique-se de que define um limite do tamanho de cache suficientemente elevado. Desta forma, impede que a cache de conteúdo apague frequentemente dados colocados em cache, o que pode originar a descarga dos mesmos conteúdos várias vezes, resultando numa maior utilização da largura de banda da Internet.
Configurar a cache de conteúdo
O seguinte são as boas práticas da cache de conteúdo:
Permitir todas as notificações por Push da Apple.
Não usar definições de proxy manuais.
Não usar um proxy para aceitar pedidos de cliente e passá-los às caches de conteúdo.
Evite a autenticação de proxy para caches de conteúdo.
Especificar uma porta TCP para a colocação em cache.
Gerir a colocação em cache entre sites.
Bloquear o registo na cache de sistemas não autorizados através da aplicação da restrição do serviço de gestão de dispositivos “Impedir cache de conteúdo” em todos os computadores Mac.
Usar várias caches de conteúdo
Pode usar várias caches de conteúdo para a sua rede. As caches de conteúdo na mesma rede são denominadas peers e partilham conteúdo entre elas. Se tiver mais do que uma, pode especificar as relações dos peers e pais para as caches de conteúdo. As caches de conteúdo usam estas relações para determinar que cache de conteúdo é consultada para realizar um pedido de conteúdo.
Também pode organizar as caches de conteúdo hierarquicamente. As caches de conteúdo na parte superior da hierarquia são denominadas pais e fornecem conteúdo aos seus filhos.
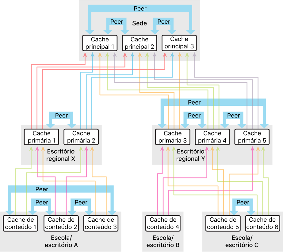
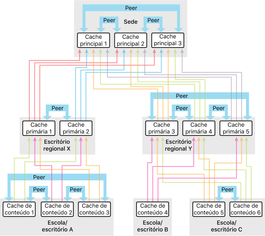
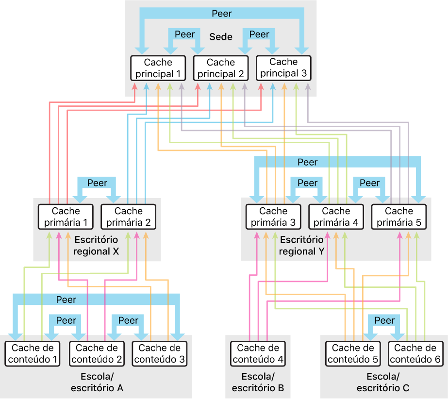
Configurações de rede de amostra para caches de conteúdo
Nos exemplos abaixo, a rede é organizada numa hierarquia de três níveis que tem vários níveis de caches de conteúdo pais; o conteúdo difere em como as caches de conteúdo peers são definidas. No lado esquerdo, os peers são definidos a cada nível da hierarquia. No lado direito, os peers são definidos apenas ao nível mais baixo da hierarquia.
Eis um exemplo de configuração a usar mais peers do que pais:

Eis um exemplo de configuração a usar mais pais do que peers:

Pode selecionar uma configuração que corresponda ao primeiro exemplo para maximizar a partilha entre caches. Se uma das caches de conteúdo num local estiver indisponível, outra pode já ter a mesma cache de conteúdo. As caches de conteúdo 1–6 e as caches pais 1–5 podem usar as políticas de seleção de pais disponíveis primeiro, aleatórias, round robin ou disponível por ordem.
Pode selecionar uma configuração que corresponda ao segundo exemplo para maximizar o tamanho total da cache. As caches pais 1–5 não partilham conteúdo entre elas, bem como as caches principais 1–3. As caches de conteúdo 1–6 e as caches pais 1–5 podem usar a política de seleção de pais url-path-hash.