
Planejar e configurar o cache de conteúdo
O cache de conteúdo é afetado por dois fatores principais: configurações de hardware e conectividade.
Planejar o cache de conteúdo para o melhor desempenho
Conecte o cache de conteúdo à rede usando Gigabit Ethernet para obter o melhor desempenho possível. O cache de conteúdo pode servir a centenas de clientes ao mesmo tempo, o que pode saturar a porta Gigabit Ethernet. Portanto, na maioria das implementações de pequeno a médio porte, o fator limitante do desempenho pode ser a largura de banda da rede local.
Para determinar se o seu Mac está limitando o desempenho do cache de conteúdo quando muitos clientes acessam o serviço simultaneamente, verifique o uso do processador referente ao processo AssetCache no Monitor de Atividade (abra Monitor de Atividade > Visualizar > Todos os Processos e clique em CPU). Se o uso do processador estiver constantemente no máximo ou perto desse valor, recomenda-se incluir caches de conteúdo adicionais a fim de distribuir as solicitações por vários computadores.
Além disso, se o Mac estiver em um ambiente onde os clientes baixam grandes quantidades de uma ampla variedade de conteúdo, certifique-se de que o limite de tamanho do cache seja suficiente. Isso impede que o cache de conteúdo apague dados armazenados com frequência, o que faria com que o mesmo conteúdo fosse baixado diversas vezes e uma maior largura de banda fosse usada.
Configurar o cache de conteúdo
Estas são as recomendações para cache de conteúdo:
Permita todas as notificações push da Apple.
Não use ajustes manuais de proxy.
Não use um proxy para aceitar solicitações de clientes e passá‑las aos caches de conteúdo.
Contorne a autenticação do proxy para caches de conteúdo.
Especifique uma porta TCP para o armazenamento em cache.
Gerencie o tráfego de cache entre sites.
Exija a restrição do serviço de gerenciamento de dispositivos “Prevent content caching” em todos os computadores Mac para bloquear o registro em cache não autorizado.
Usar vários caches de conteúdo
Você pode usar vários caches de conteúdo em sua rede. Os caches de conteúdo na mesma rede são chamados de pares e compartilham conteúdo entre si. Se tiver mais de um, especifique as relações de pares e pais deles. Os caches de conteúdo usam essas relações para determinar qual cache de conteúdo é consultado para atender a uma solicitação de conteúdo.
Você também pode organizar caches de conteúdo em uma hierarquia. Os caches de conteúdo no topo da hierarquia são chamados de pais e fornecem conteúdo aos seus filhos.
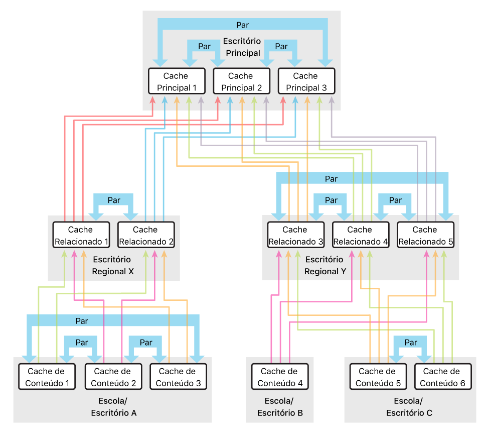
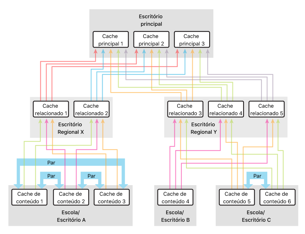
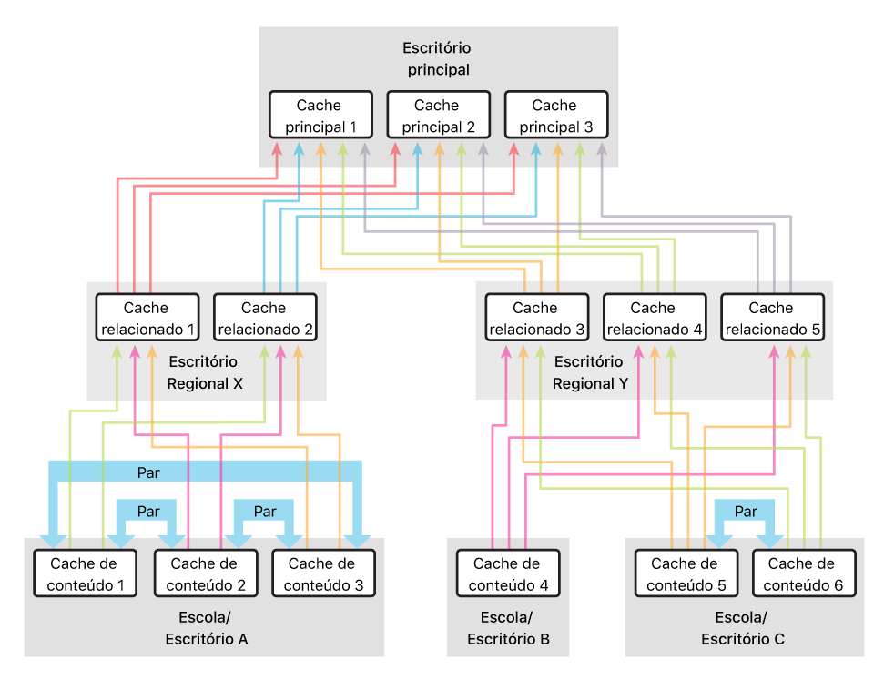
Exemplos de configurações de rede para caches de conteúdo
Nos exemplos abaixo, a rede está organizada em uma hierarquia de três níveis, com várias camadas de caches de conteúdo pais. O conteúdo difere em como os caches de conteúdo pares são definidos. Do lado esquerdo, os pares são definidos em cada nível da hierarquia. Do lado direito, os pares são definidos apenas no nível mais baixo da hierarquia.
Exemplo de configuração usando mais pares do que pais:

Exemplo de configuração usando mais pais do que pares:

Você pode escolher uma configuração que corresponda ao primeiro exemplo para maximizar o compartilhamento entre caches. Se um dos caches de conteúdo em um local não estiver disponível, é possível que outro já tenha armazenado o mesmo conteúdo. Os caches de conteúdo 1–6 e os caches pais 1–5 podem usar as políticas de seleção de pais primeiro disponível, aleatório, round robin ou anotação disponível.
Você pode escolher uma configuração que corresponda ao segundo exemplo para maximizar o tamanho total do cache. Os caches pais 1–5, assim como os caches principais 1–3, não compartilham conteúdo entre si. Os caches de conteúdo 1–6 e os caches pais 1–5 podem usar a política de seleção de pais url-path-hash.