Al modificar este control, se volverá a cargar esta página.
Manual de uso de MainStage
- Te damos la bienvenida
-
- Introducción al modo de edición
-
- Seleccionar patches y sets en la lista de patches
- Copiar, pegar y eliminar patches
- Reorganizar y mover patches en la lista de patches
- Añadir y renombrar patches
- Crear un patch a partir de varios patches
-
- Introducción al inspector de ajustes de patch
- Seleccionar ajustes de patch en la biblioteca de patches
- Ajustar el compás de patches
- Cambiar el tempo al seleccionar un patch
- Ajustar los números de banco y los cambios de programa
- Diferir los cambios de patch
- Silenciar instantáneamente el patch anterior
- Cambiar iconos de patch
- Transponer el tono de las notas entrantes para un patch
- Cambiar la afinación de un patch
- Añadir notas de texto a un patch
-
- Introducción a los canales
- Añadir un canal
- Cambiar el ajuste de un canal
- Configurar componentes de canal
- Mostrar los canales de flujo de señal
- Ocultar el canal del metrónomo
- Crear un alias de un canal
- Añadir un bus de patch
- Ajustar las posiciones de panorámica o balance de los canales
- Ajustar los niveles de volumen de los canales
- Silenciar y aislar canales
- Usar varias salidas de instrumento
- Usar instrumentos MIDI externos
- Reorganizar canales
- Eliminar canales
-
- Introducción al inspector de canales
- Seleccionar ajustes de canal
- Renombrar canales
- Cambiar los colores del canal
- Cambiar los iconos del canal
- Usar la protección de retroalimentación con canales
- Ajustar la entrada de teclado de un canal de instrumento de software
- Transponer instrumentos de software individuales
- Filtrar mensajes MIDI
- Escalar la velocidad del canal
- Ajustar un canal de modo que ignore Hermode Tuning
- Anular intervalos de teclas a nivel de concierto y set
- Añadir notas de texto a un canal en el inspector de canales
- Direccionar audio por medio de efectos de envío
-
- Introducción al inspector del control de pantalla
- Reemplazar etiquetas de parámetro
- Seleccionar colores personalizados para controles de pantalla
- Cambiar el aspecto del fondo o del control de pantalla agrupado
- Ajustar controles de pantalla de modo que muestren el valor de hardware
- Ajustar el comportamiento de cambio de parámetro para controles de pantalla
- Ajustar el comportamiento de correspondencia de hardware para controles de pantalla
- Restablecer y comparar los cambios de un patch
- Anular asociaciones en el nivel de concierto y set
-
- Introducción a la asociación de controles de pantalla
- Asociar a parámetros de canal y módulo
- Asociar controles de pantalla a acciones
- Asociar un control de pantalla a varios parámetros
- Usar controles de pantalla para mostrar páginas de un documento PDF
- Editar el valor guardado de un parámetro asociado
- Establecer pads de percusión o botones para usar la velocidad de nota
- Asignar controles de pantalla a todos los canales de un patch
- Deshacer las asociaciones de un parámetro de control de pantalla
- Eliminar asociaciones de controles de pantalla
- Trabajar con gráficos
- Crear transformaciones de controlador
- Compartir patches y sets entre conciertos
- Grabar la salida de audio de un concierto
-
- Introducción a los conciertos
- Crear un concierto
- Abrir y cerrar conciertos
- Guardar conciertos
- Cómo afecta el guardado a los valores de los parámetros
- Limpiar conciertos
- Consolidar componentes en un concierto
- Cambiar el nombre del concierto actual
-
- Introducción al inspector de ajustes del concierto
- Definir el direccionamiento MIDI a los canales
- Transponer el tono de las notas entrantes para un concierto
- Definir la fuente de los mensajes de cambio de programa
- Enviar cambios de programa sin usar a canales
- Ajustar el compás de un concierto
- Cambiar la afinación de un concierto
- Ajustar la ley de panoramización de un concierto
- Añadir notas de texto a un concierto
- Controlar el metrónomo
- Silenciar notas MIDI
- Silenciar la salida de audio
-
- Introducción al modo de diseño
-
- Introducción a la edición de parámetros de controles de pantalla
- Elevar y estampar parámetros de controles de pantalla
- Restablecer los parámetros de los controles de pantalla
- Parámetros comunes de controles de pantalla
- Parámetros de controles de pantalla de teclado
- Parámetros de controles de pantalla de actividad MIDI
- Parámetros de controles de pantalla de pad de percusión
- Parámetros de controles de pantalla de onda
- Parámetros de controles de pantalla de selector
- Parámetros de controles de pantalla de texto
- Parámetros de controles de pantalla de fondo
- Cómo pasa MainStage los mensajes MIDI
- Exportar e importar diseños
- Cambiar las proporciones de un diseño
-
- Antes de actuar en directo
- Usar el modo de interpretación
- Controles de pantalla durante la interpretación
- Cambios de tempo durante la interpretación
- Consejos de interpretación con controladores de teclado
- Consejos de interpretación con guitarras y otros instrumentos
- Afinar guitarras y otros instrumentos con el afinador
- El módulo Reproducción durante la interpretación
- Grabar tus interpretaciones
- Tras la interpretación
- Consejos para configuraciones de hardware complejas
-
- Introducción a los atajos de teclado y conjuntos de comandos
-
- Atajos de teclado de concierto y diseño
- Atajos de teclado de patches y sets (modo de edición)
- Atajos de teclado de edición
- Atajos de teclado de acción
- Atajos de teclado de asignación de parámetros (modo de edición)
- Atajos de teclado de canales (modo de edición)
- Atajos de teclado de controles de pantalla (modo de diseño)
- Atajos de teclado de “Interpretación en pantalla completa”
- Atajos de teclado de ventana y visualización
- Atajos de teclado de ayuda y soporte
-
-
- Introducción a amplificadores y pedales
-
- Introducción a Bass Amp Designer
- Modelos de amplificadores de bajo
- Modelos de caja de bajo
- Crear un combo personalizado
- Flujo de la señal
- Flujo de la señal del preamplificador
- Usar la caja de inyección directa
- Controles del amplificador
- Introducción a los efectos de Bass Amp Designer
- EQ
- Compressor
- Ecualizador gráfico
- Ecualizador paramétrico
- Parámetros de micrófono
-
- Introducción a los efectos de retardo
- Controles de Echo
-
- Introducción al loop
- Añadir una instancia de Loop
- Interfaz de Loop
- Área de visualización de onda de Loop
- Controles de transporte y función de Loop
- Área de visualización de información de Loop
- Parámetros Sincronizar, “Ajustar a” y “Reproducir desde” de Loop
- Usar las funciones de grupo de Loop
- Menú Acción de Loop
- Controles de Sample Delay
- Controles de Stereo Delay
- Controles de Tape Delay
-
- Introducción a los efectos de filtro
-
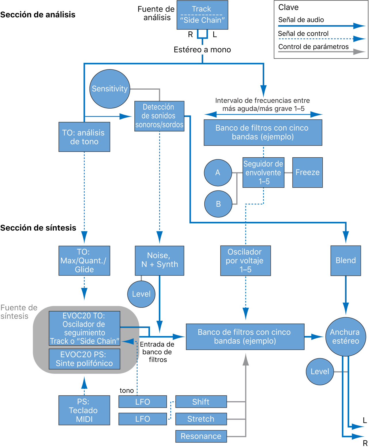
- Introducción a EVOC 20 TrackOscillator
- Introducción a vocoder
- Interfaz de EVOC 20 TrackOscillator
- Controles de Analysis In
- Controles de detección U/V
- Controles de Synthesis In
- Controles del oscilador de seguimiento
- Controles de tono del oscilador de seguimiento
- Controles de Formant Filter
- Controles de modulación
- Controles de salida
- Parámetros ampliados
-
- Usar módulos MIDI
-
- Introducción a Arpegiador
- Parámetros de control del Arpegiador
- Introducción a los parámetros de orden de notas
- Variaciones del orden de las notas
- Inversiones del orden de las notas
- Introducción a los parámetros de patrón del Arpegiador
- Utilizar el modo Live
- Utilizar el modo Grid
- Parámetros de opciones del Arpegiador
- Parámetros de teclado de Arpegiador
- Usar los parámetros de teclado
- Asignar controladores
- Controles de Modifier
- Controles de “Note Repeater”
- Controles de Randomizer
-
- Usar Scripter
- Usar el editor de scripts
- Introducción a la API Scripter
- Introducción a las funciones de procesamiento de MIDI
- Función HandleMIDI
- Función ProcessMIDI
- Función GetParameter
- Función SetParameter
- Función ParameterChanged
- Función Reset
- Introducción a los objetos JavaScript
- Usar el objeto Event de JavaScript
- Usar el objeto TimingInfo de JavaScript
- Utilizar el objeto Trace
- Utilizar la propiedad beatPos del evento MIDI
- Usar el objeto MIDI de JavaScript
- Crear controles Scripter
- Controles Transposer
-
-
- Visión general de Alchemy
- Visión general de la interfaz de Alchemy
- Barra de nombre de Alchemy
- Ubicaciones de los archivos de Alchemy
-
- Visión general de las fuentes de origen de Alchemy
- Controles maestros de origen
- Explorador de importación
- Controles de subpágina de origen
- Controles del filtro de origen
- Consejos de uso de los filtros de origen
- Introducción a los elementos de origen
- Controles del elemento aditivo
- Efectos del elemento aditivo
- Controles del elemento espectral
- Efectos del elemento espectral
- Controles de corrección del tono
- Controles de Formant Filter
- Controles del elemento granular
- Controles del elemento sampler
- Controles del elemento VA
- Modo unísono amplio
- Técnicas de modulación de origen
- Controles de transformación
-
- Visión general de la ventana de edición de orígenes de Alchemy
- Controles globales del inspector
- Controles de grupo del inspector
- Controles de zona del inspector
- Editor del mapa de teclas
- Editor de ondas de zona
- Visión general de la ventana de edición Additive
- Pantalla “Partial bar”
- Controles de “Partial envelope”
- Ventana de edición Spectral
- Sección de voz maestra de Alchemy
-
- Visión general de la modulación de Alchemy
- Controles del rack de modulación
- Controles de LFO
- Controles de envolventes AHDSR
- Controles de envolventes con segmentos múltiples
- Secuenciador
- Parámetros de seguidor de envolvente
- Parámetros de ModMap
- Moduladores de control de MIDI
- Moduladores de propiedades de nota
- Moduladores de control de interpretación
- Parámetros ampliados de Alchemy
-
- Introducción a ES2
- Introducción a la interfaz de ES2
-
- Introducción a los parámetros de oscilador
- Ondas básicas del oscilador
- Utilizar la modulación de ancho de pulso
- Usar la modulación de frecuencia
- Utilizar la modulación en anillo
- Utilizar las ondas Digiwave
- Utilizar el generador de ruido
- Desafinar osciladores analógicos
- Estiramiento de afinación
- Equilibrar los niveles de los osciladores
- Ajustar los puntos iniciales de los osciladores
- Sincronizar los osciladores
-
- Introducción a la modulación de ES2
- Utilizar los LFO
- Utilizar la envolvente vectorial
-
- Utilizar puntos de la envolvente vectorial
- Utilizar los puntos de solo y sostenimiento de la envolvente vectorial
- Configurar los loops de la envolvente vectorial
- Comportamiento de liberación en la envolvente vectorial
- Formas de transición de puntos en la envolvente vectorial
- Ajustar los tiempos de la envolvente vectorial
- Utilizar el escalado de tiempo en la envolvente vectorial
- Utilizar el menú de atajos de la envolvente vectorial
- Utilizar la superficie plana
- Referencia de fuentes de modulación
- Referencia de fuentes de modulación de vía
- Controles del procesador de efectos integrados de ES2
- Parámetros ampliados
-
-
- Introducción al módulo Playback
- Añadir un módulo Playback
- Interfaz Reproducción
- Usar el área de visualización de ondas de Reproducción
- Botones de transporte y función de Reproducción
- Área de visualización de información de Reproducción
- Parámetros “Sincronizar”, “Ajustar a” y “Reproducir desde” de Reproducción
- Usar las funciones de grupo de Reproducción
- Usar el menú Acción y el campo Archivo de Reproducción
- Usar marcadores con el módulo Playback
-
- Introducción a Quick Sampler
- Añadir audio a Quick Sampler
- Visualización de onda de Quick Sampler
- Utilizar Flex en Quick Sampler
- Controles de Pitch de Quick Sampler
- Controles de Filter de Quick Sampler
- Tipos de filtro de Quick Sampler
- Controles de Amp de Quick Sampler
- Parámetros ampliados de Quick Sampler
-
- Introducción a Sample Alchemy
- Introducción a la interfaz
- Añadir material fuente
- Modo de edición
- Modos de reproducción
- Introducción a las fuentes
- Modos de síntesis
- Controles del efecto granular
- Efectos aditivos
- Controles de los efectos aditivos
- Efecto Spectral
- Controles de los efectos espectrales
- Módulo Filter
- Filtros de paso bajo, paso de banda y paso alto
- Filtro “Comb PM”
- Filtro Downsampler
- Filtro FM
- Generadores de envolventes
- Mod Matrix
- Direccionamiento de la modulación
- Modo de movimiento
- Modo de acortamiento
- Menú Más
-
- Introducción a Sampler
- Cargar y guardar instrumentos en Sampler
-
- Introducción a los paneles Mapping y Zone de Sampler
- Usar el editor de asociaciones de teclas
- Usar la vista de grupo
- Realizar selecciones avanzadas de grupos
- Aplicar un fundido entre grupos de sample
- Usar la vista de zona
- Usar los comandos del menú del panel Mapping
- Usar el panel Zone
- Sincronizar audio con Flex
- Gestión de articulaciones de Sampler
- Gestión de la memoria de Sampler
- Parámetros ampliados de Sampler
-
- Introducción a Sculpture
- Interfaz de Sculpture
- Parámetros de tipo Global
- Parámetros de envolvente de amplitud
- Utilizar Waveshaper
- Parámetros de filtro
- Parámetros de salida
- Definir controladores MIDI
- Parámetros ampliados
-
- Studio Piano
-
- Introducción a Ultrabeat
- Interfaz de Ultrabeat
- Introducción a la sección Synthesizer
-
- Introducción a los osciladores
- Modo de oscilador de fase del oscilador 1
- Utilizar el modo FM del oscilador 1
- Modo de cadena lateral del oscilador 1
- Modo de oscilador de fase del oscilador 2
- Características de la onda
- Utilizar el modo de sample del oscilador 2
- Utilizar el modo de modelo del oscilador 2
- Controles del modulador en anillo
- Controles del generador de ruido
- Controles de selección de filtro
- Controles del circuito de distorsión
-
- Introducción a las nociones básicas sobre los sintetizadores
- Aspectos básicos de los sintetizadores
-
- Introducción a otros métodos de síntesis
- Síntesis basada en samples
- Síntesis de la modulación de frecuencia (FM)
- Síntesis del modelado de componentes
- Síntesis de tabla de ondas, vectores y LA (aritmética lineal)
- Síntesis aditiva
- Síntesis espectral
- Resíntesis
- Síntesis de distorsión de fase
- Síntesis granular
- Copyright y marcas comerciales
Gracias por tus comentarios.
