
Σχεδιασμός και διαμόρφωση της αποθήκευσης περιεχομένου στην cache
Η αποθήκευση περιεχομένου στην cache επηρεάζεται πρωτίστως από δύο κύριους παράγοντες: συνδεσιμότητα και ρυθμίσεις παραμέτρων υλισμικού.
Σχεδιασμός της cache περιεχομένου σας για βέλτιστη απόδοση
Λαμβάνετε την καλύτερη απόδοση από την cache περιεχομένου εάν τη συνδέσετε στο δίκτυό σας μέσω Gigabit Ethernet. Η cache περιεχομένου μπορεί να εξυπηρετήσει εκατοντάδες πελάτες ταυτόχρονα, κάτι που μπορεί να προκαλέσει κορεσμό στη θύρα Gigabit Ethernet. Επομένως, στις περισσότερες αναπτύξεις μικρού ή μεσαίου μεγέθους, ο ανασχετικός παράγοντας της απόδοσης είναι συνήθως το εύρος ζώνης του τοπικό δικτύου σας.
Για να προσδιορίσετε αν το Mac σας είναι ο ανασχετικός παράγοντας απόδοσης κατά την ταυτόχρονη προσπέλαση της cache περιεχομένου από μεγάλο αριθμό πελατών, ελέγξτε τη χρήση επεξεργαστή για τη διαδικασία AssetCache στην Παρακολούθηση δραστηριότητας (ανοίξτε την «Παρακολούθηση δραστηριότητας», επιλέξτε «Προβολές» > «Όλες οι διεργασίες» και μετά κάντε κλικ στην επιλογή «CPU»). Εάν η χρήση του επεξεργαστή είναι συνεχώς κοντά στο μέγιστο σημείο, ίσως να πρέπει να προσθέσετε επιπλέον cache περιεχομένου για διανομή των αιτημάτων σε πολλαπλούς υπολογιστές.
Επίσης, εάν το Mac σας είναι ένα περιβάλλον όπου οι πελάτες πραγματοποιούν λήψη μεγάλου αριθμού περιεχομένου ευρείας ποικιλίας, φροντίστε να ορίσετε αρκετά ψηλά το όριο μεγέθους της cache. Έτσι αποτρέπεται η συχνή διαγραφή αποθηκευμένων στην cache δεδομένων από την cache περιεχομένου, κάτι που μπορεί να οδηγήσει στη λήψη του ίδιου περιεχομένου πολλές φορές, και επομένως στη χρήση περισσότερου εύρους ζώνης Διαδικτύου.
Διαμόρφωση της cache περιεχομένου σας
Οι ακόλουθες είναι οι βέλτιστες πρακτικές αποθήκευσης περιεχομένου στην cache:
Να επιτρέπονται όλες οι γνωστοποιήσεις ώθησης της Apple.
Να μη χρησιμοποιούνται χειροκίνητες ρυθμίσεις μεσολαβητή.
Μη χρησιμοποιείτε μεσολαβητή για να αποδέχεστε αιτήματα πελατών και να τα μεταβιβάζετε σε cache περιεχομένου.
Παράκαμψη ελέγχου ταυτότητας μεσολαβητή για cache περιεχομένου.
Καθορισμός θύρας TCP για αποθήκευση στην cache.
Διαχείριση κίνησης cache εντός ιστότοπου.
Αποκλείστε παραπλανητικές εγγραφές στην cache επιβάλλοντας τον περιορισμό υπηρεσίας διαχείρισης συσκευών «Αποτροπή αποθήκευσης περιεχομένου σε cache» σε όλους τους υπολογιστές Mac.
Χρήση πολλών cache περιεχομένου
Μπορείτε να χρησιμοποιείτε πολλές cache περιεχομένου για το δίκτυό σας. Οι cache περιεχομένου στο ίδιο δίκτυο ονομάζονται ομότιμες και χρησιμοποιούν από κοινού το περιεχόμενο. Αν διαθέτετε δύο ή περισσότερες, μπορείτε να καθορίσετε ομότιμες και γονικές σχέσεις για τις cache περιεχομένου. Η αποθήκευση περιεχομένου σε cache χρησιμοποιεί αυτές τις σχέσεις για καθορισμό της cache περιεχομένου στην οποία θα υποβληθεί ερώτημα για εκπλήρωση ενός αιτήματος περιεχομένου.
Μπορείτε επίσης να τακτοποιήσετε τις cache περιεχομένου σας σε ιεραρχία. Οι cache περιεχομένου στο πάνω μέρος της ιεραρχίας ονομάζονται γονικές και παρέχουν περιεχόμενο στις θυγατρικές τους.
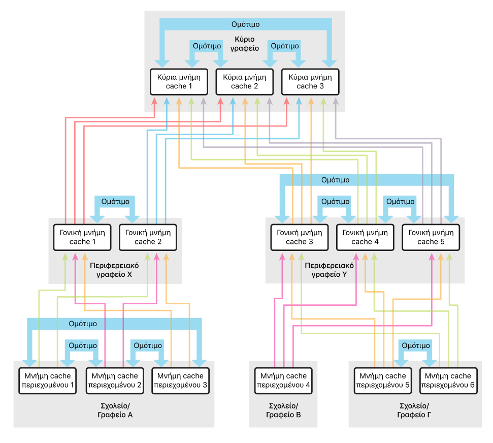
Δειγματικές διαμορφώσεις δικτύου για αποθήκευση περιεχομένου σε cache
Στα παρακάτω παραδείγματα, το δίκτυο οργανώνεται σε ιεραρχία τριών επιπέδων που διαθέτει πολλά επίπεδα γονικών cache περιεχομένου. Το περιεχόμενο διαφέρει με βάση το πώς έχουν οριστεί οι ομότιμες cache περιεχομένου. Στην αριστερή πλευρά, οι ομότιμες cache ορίζονται σε κάθε επίπεδο της ιεραρχίας. Στη δεξιά πλευρά, οι ομότιμες cache ορίζονται μόνο στο χαμηλότερο επίπεδο της ιεραρχίας.
Δείτε ένα παράδειγμα ρύθμισης παραμέτρων που χρησιμοποιεί περισσότερες ομότιμες cache από γονικές:

Δείτε ένα παράδειγμα ρύθμισης παραμέτρων που χρησιμοποιεί περισσότερες γονικές cache από ομότιμες:

Ενδέχεται να επιλέξετε μια ρύθμιση παραμέτρων που να ταιριάζει στο πρώτο παράδειγμα για μεγιστοποίηση της κοινής χρήσης μεταξύ των cache. Αν δεν είναι διαθέσιμη μία από τις cache περιεχομένου σε μια τοποθεσία, μια άλλη ενδέχεται να έχει ήδη αποθηκεύσει το ίδιο περιεχόμενο στην cache. Οι cache περιεχομένου 1–6 και οι γονικές cache 1–5 μπορούν να χρησιμοποιούν τις πολιτικές επιλογής γονικής first-available, random, round-robin ή sticky-available.
Ενδέχεται να επιλέξετε μια ρύθμιση παραμέτρων που να ταιριάζει στο δεύτερο παράδειγμα για μεγιστοποίηση του συνολικού μεγέθους της cache. Οι γονικές cache 1–5 δεν μοιράζονται περιεχόμενο μεταξύ τους, ούτε οι κύριες cache 1–3. Οι cache περιεχομένου 1–6 και οι γονικές cache 1–5 μπορούν να χρησιμοποιούν την πολιτική επιλογής γονικής url-path-hash.