
Planlæg og indstil indlæsning af indhold i buffer
Indlæsning af indhold i buffer påvirkes især af to faktorer: tilslutningsmuligheder og hardwarekonfigurationer.
Planlæg indholdsbufferen for at få den bedste ydeevne
Du opnår den bedste ydeevne fra din indholdsbuffer ved at slutte den til netværket vha. Gigabit Ethernet. Indholdsbufferen kan bruges af hundredvis af klienter samtidig, og den kan opbruge al kapaciteten på en Gigabit Ethernet-port. Flaskehalsen for ydeevne i de fleste små og mellemstore implementeringer er derfor normalt båndbredden på det lokale netværk.
Du kan finde ud af, om din Mac er flaskehals for ydeevnen, når et stort antal klienter opretter adgang til indholdsbufferen samtidig, ved at kontrollere CPU-forbruget for processen AssetCache i Aktivitetsovervågning (åbn Aktivitetsovervågning, vælg Oversigt > Alle processer, og klik derefter på CPU). Hvis CPU-forbruget konstant er på eller i nærheden af maksimum, kan du overveje at tilføje yderligere indholdsbuffere for at fordele anmodningerne på flere computere.
Hvis din Mac bruges i et miljø, hvor klienterne henter store mængder indhold af mange forskellige typer, skal du desuden sørge for at indstille grænsen for bufferstørrelse til en værdi, der er tilstrækkeligt høj. Det forhindrer indholdsbufferen i at foretage hyppige sletninger af data i bufferen, hvilket gør det nødvendigt at hente det samme indhold flere gange og derved bruger mere internetbåndbredde.
Indstil din indholdsbuffer
De bedste metoder til indlæsning af indhold i buffer er beskrevet nedenfor:
Tillad alle push-beskeder fra Apple.
Brug ikke manuelle proxyindstillinger.
Brug ikke en proxy til at acceptere klientanmodninger og videreføre dem til indholdsbuffere.
Tilsidesæt proxygodkendelse for indholdsbuffere.
Angiv en TCP-port til bufferlagring.
Administrer buffertrafik mellem websteder.
Bloker uautoriseret bufferregistrering ved at gennemtvinge begrænsningen “Prevent content caching” fra tjenesten til enhedsadministration på alle Mac-computere.
Brug flere indholdsbuffere
Du kan bruge flere indholdsbuffere i netværket. Indholdsbuffere i samme netværk kaldes for peers, og de deler indhold med hinanden. Hvis du har flere, kan du angive indholdsbuffernes indbyrdes forhold, dvs. om de er peers (ligestillede) eller overordnede i forhold til hinanden. Disse forhold bestemmer, hvilken indholdsbuffer der skal bruges til at udføre en indholdsanmodning.
Du kan også arrangere indholdsbuffere i et hierarki. Indholdsbuffere øverst i hierarkiet kaldes for overordnede (ophav), og de leverer indhold til de underordnede.
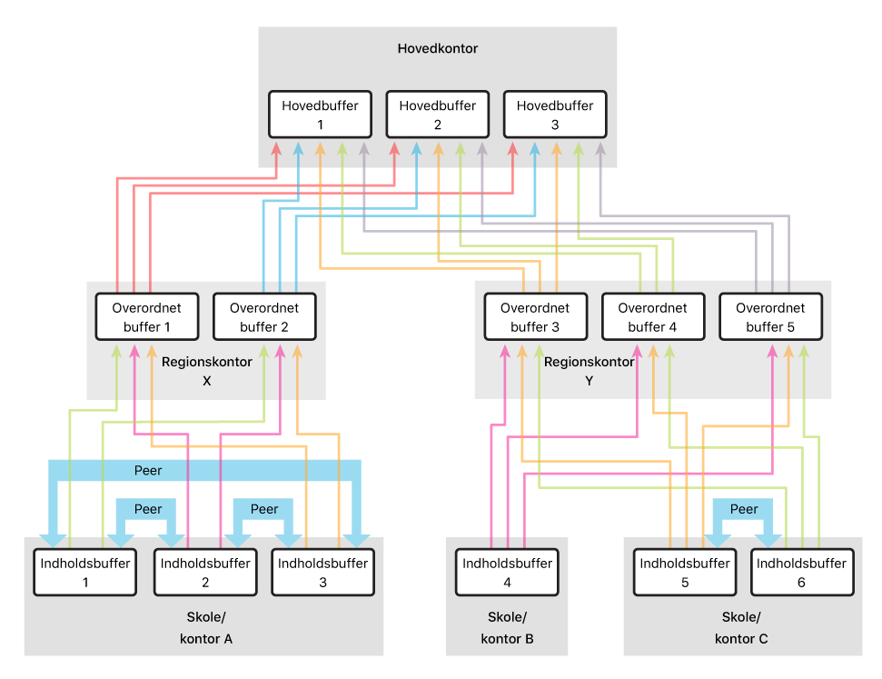
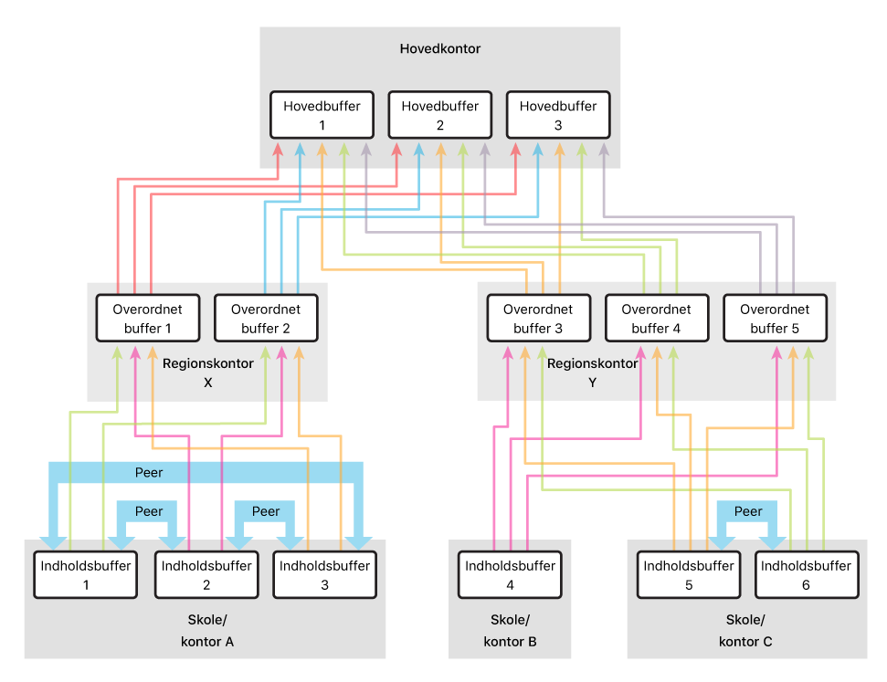
Eksempler på netværkskonfigurationer til indholdsbuffere
I eksemplerne nedenfor er netværket organiseret i et hierarki med tre niveauer med flere lag af overordnede indholdsbuffere. Indholdet afhænger af, hvordan indholdsbufferne på samme niveau er defineret. I venstre side er der defineret peers på hvert niveau i hierarkiet. I højre side er der kun defineret peers på det nederste niveau i hierarkiet.
Her er et eksempel på en konfiguration, der bruger flere peers end overordnede:

Her er et eksempel på en konfiguration, der bruger flere overordnede end peers:

Du kan vælge en konfiguration, der svarer til det første eksempel, for at optimere deling mellem buffere. Hvis en af indholdsbufferne på en lokalitet ikke er tilgængelig, har en anden muligvis allerede indlæst det samme indhold i bufferen. Indholdsbufferne 1-6 og de overordnede buffere 1-5 kan bruge ophavspolitikkerne first-available (første tilgængelige), random (tilfældig), round-robin eller sticky-available.
Du kan vælge en konfiguration, der svarer til det andet eksempel, for at optimere bufferens samlede størrelse. De overordnede buffere 1-5 deler ikke indhold med hinanden, og det gør hovedbufferne 1-3 heller ikke. Indholdsbufferne 1-6 og de overordnede buffere 1-5 kan bruge ophavspolitikken url-path-hash.