
Планування та налаштування кешів вмісту
Зазвичай кешування вмісту залежить від двох факторів: конфігурацій з’єднання й обладнання.
Планування кешів вмісту для найвищої продуктивності
Задля найкращої продуктивності кешу вмісту рекомендуємо під’єднувати його до мережі за допомогою Gigabit Ethernet. Кеш вмісту може одночасно обслуговувати сотні клієнтів, що використовують порт Gigabit Ethernet. Тому для більшості малих і середніх впроваджень фактором, що знижує продуктивність, зазвичай є пропускна здатність локальної мережі.
Щоб визначити, чи для вашого комп’ютера Mac існує фактор, що знижує ефективність, коли до кешу вмісту одночасно звертається велика кількість клієнтів, у Моніторі активності перевірте використання процесора на наявність процесу AssetCache (відкрийте Монітор активності, виберіть Перегляд > Усі процеси, а потім клацніть «Процесор»). Якщо використання процесора постійно майже сягає максимуму, можливо, ви захочете додати інші кеші вмісту, щоб розподілити запити між кількома комп’ютерами.
Крім того, якщо ваш комп’ютер Mac працює в середовищі, де клієнти викачують великі обсяги різноманітного вмісту, задайте для розміру кешу достатньо високе обмеження. Таким чином кешу вмісту не доведеться часто видаляти кешовані дані, що може вимагати багаторазового викачування того самого вмісту, а відтак використовується більше пропускної здатності інтернету.
Налаштування кешу вмісту
Нижче наведено поради щодо кешування вмісту.
Дозвольте всі push-сповіщення від Apple.
Не використовуйте параметри проксі, задані вручну.
Не використовуйте проксі, щоб приймати запити клієнтів і передавати їх до кешів вмісту.
Обходьте автентифікацію проксі для кешів вмісту.
Укажіть TCP-порт для кешування.
Керуйте трафіком кешування між сайтами.
Блокуйте реєстрацію неавторизованого кешу застосуванням обмеження служби керування пристроями «Prevent content caching» (Запобігати кешуванню вмісту) на всіх комп’ютерах Mac.
Використання кількох кешів вмісту
Для мережі можна використовувати кілька кешів вмісту. Кеші вмісту в одній мережі називаються вузлами кешування та можуть спільно використовувати вміст одне одного. Якщо у вас кілька кешів, укажіть рівноправні та батьківські зв’язки для кешів вмісту. Служба кешування вмісту використовуватиме ці зв’язки, щоб визначати, який кеш вмісту має виконувати запит вмісту.
Кеші вмісту також можна впорядкувати за ієрархію. Кеші вмісту вгорі ієрархії мають назву батьківських і надають вміст дочірнім елементам.
Приклад мережевих конфігурацій для кешування вмісту
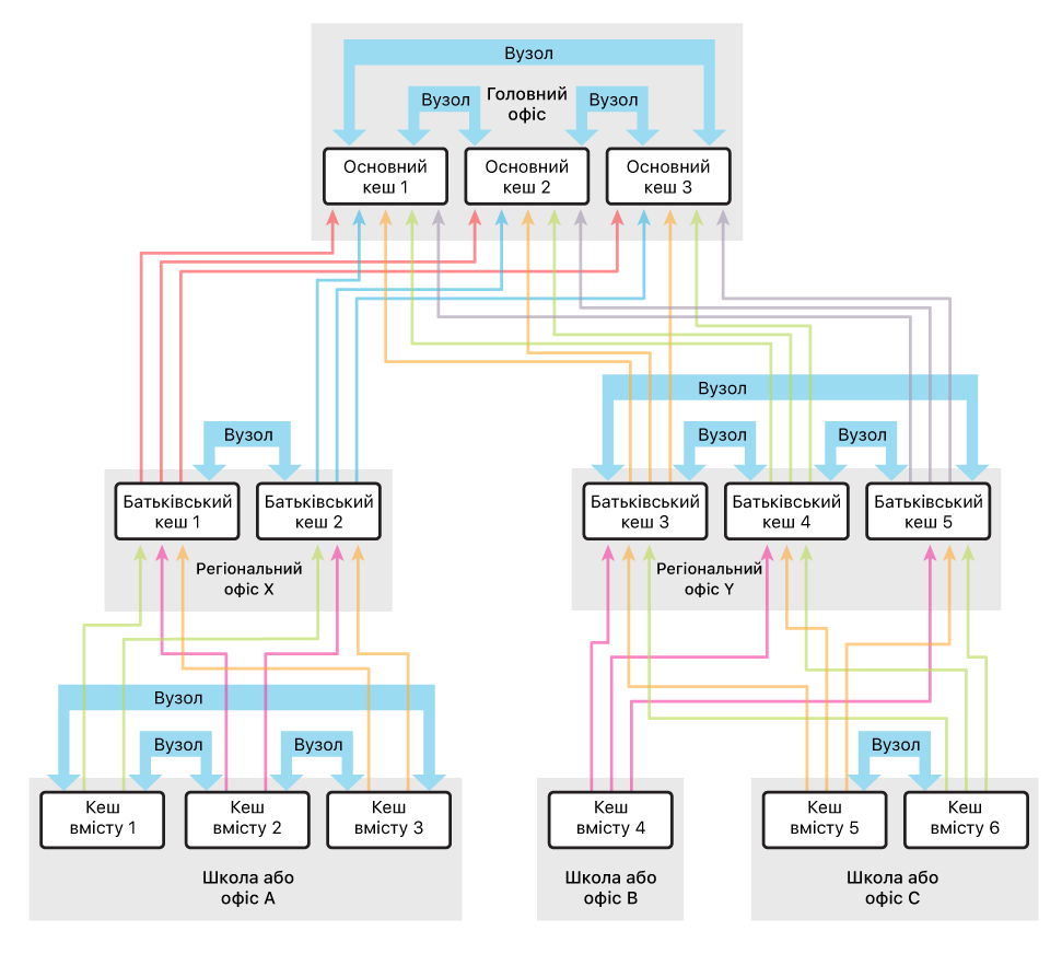
У наведених нижче прикладах мережа має трирівневу ієрархію з кількома зразками батьківських кешів вмісту. Вміст відрізняється визначенням вузлів кешування. Зліва вузли кешування визначаються на кожному рівні ієрархії. Справа вузли кешування визначаються лише на найнижчому рівні ієрархії.
Ось приклад конфігурації, яка використовує більше вузлів кешування ніж батьківських елементів:

Ось приклад конфігурації, яка використовує більше батьківських елементів ніж вузлів кешування:

Ви можете вибрати конфігурацію відповідно до першого прикладу, щоб максимально збільшити обмін між кешами. Якщо один із кешів вмісту в місці недоступний, інші кеші вже можуть містити той самий вміст. Кеші вмісту 1–6 і батьківські кеші 1–5 можуть використовувати такі батьківські політики вибору: first-available, random, round-robin або sticky-available.
Ви можете вибрати конфігурацію відповідно до другого прикладу, щоб максимально збільшити загальний розмір кешу. Батьківські кеші 1–5 не використовують вміст одне одного, як і основні кеші 1–3. Кеші вмісту 1–6 і батьківські кеші 1–5 можуть використовувати батьківську політику вибору url-path-hash.