
Planificarea și configurarea stocării temporare a conținutului
Stocarea temporară a conținutului este afectată în special de doi factori principali: configurațiile de conectivitate și hardware.
Planificarea stocării temporare a conținutului pentru performanțele cele mai bune
Obțineți cea mai bună performanță a memoriei de stocare temporară a conținutului conectând-o la rețeaua dvs. folosind Ethernet Gigabit. Memoria de stocare temporară a conținutului poate deservi sute de clienți simultan, ceea ce poate satura un port Ethernet Gigabit. Așadar, în majoritatea implementărilor la scară mică până la medie, strangularea performanței este de obicei cauzată de lățimea de bandă a rețelei dvs locale.
Pentru a stabili dacă Mac-ul dvs. provoacă strangularea performanței când un număr mare de clienți accesează simultan memoria de stocare temporară a conținutului, verificați utilizarea procesorului de către procesul AssetCache în Monitor activitate (deschideți Monitor activitate, selectați Vizualizare > Toate procesele, apoi faceți clic pe CPU). Dacă utilizarea procesorului este în mod constant la sau aproape la maximum, este posibil să doriți să adăugați memorii suplimentare de stocare temporară a conținutului pentru a distribui solicitările între mai multe computere.
De asemenea, dacă Mac-ul dvs. este într-un mediu în care clienții descarcă o cantitate mare de conținut de o mare varietate, asigurați-vă că definiți o limită suficient de mare pentru dimensiunea memoriei de stocare temporară a conținutului. Acest lucru împiedică memoria de stocare temporară a conținutului să șteargă frecvent datele prestocate, ceea ce poate necesita descărcarea aceluiași conținut de mai multe ori, utilizând, prin urmare, mai multă lățime de bandă de Internet.
Configurarea stocării temporare a conținutului
Următoarele sunt bune practici pentru stocarea temporară a conținutului:
Permiteți toate notificările push Apple.
Nu utilizați configurări de proxy manuale.
Nu utilizați un proxy pentru a accepta solicitările client și a le transmite către memoriile de stocare temporară a conținutului.
Ocoliți autentificarea proxy pentru memoriile de stocare temporară a conținutului.
Specificați un port TCP pentru depozitarea în memoria de stocare temporară.
Gestionați traficul de stocare temporară între centre.
Blocați înregistrarea memoriilor de stocare temporară frauduloase impunând restricția „Prevent content caching” a serviciului de gestionare a dispozitivelor pe toate computerele Mac.
Utilizarea mai multor memorii de stocare temporară a conținutului
Puteți utiliza mai multe memorii de stocare temporară a conținutului pentru rețeaua dvs. Memoriile de stocare temporară a conținutului din aceeași rețea sunt denumite parteneri și partajează conținutul unele cu altele. Dacă aveți mai multe, puteți specifica relații de tip partener și părinte între memoriile de stocare temporară a conținutului. Stocarea temporară a conținutului utilizează aceste relații pentru a stabili ce memorie de stocare temporară a conținutului este interogată pentru îndeplinirea unei cereri de conținut.
De asemenea, puteți aranja memoriile de stocare temporară a conținutului într-o ierarhie. Memoriile de stocare temporară a conținutului din fruntea ierarhiei sunt denumite părinți și furnizează conținut copiilor lor.
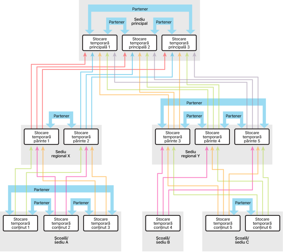
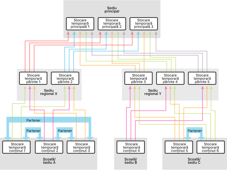
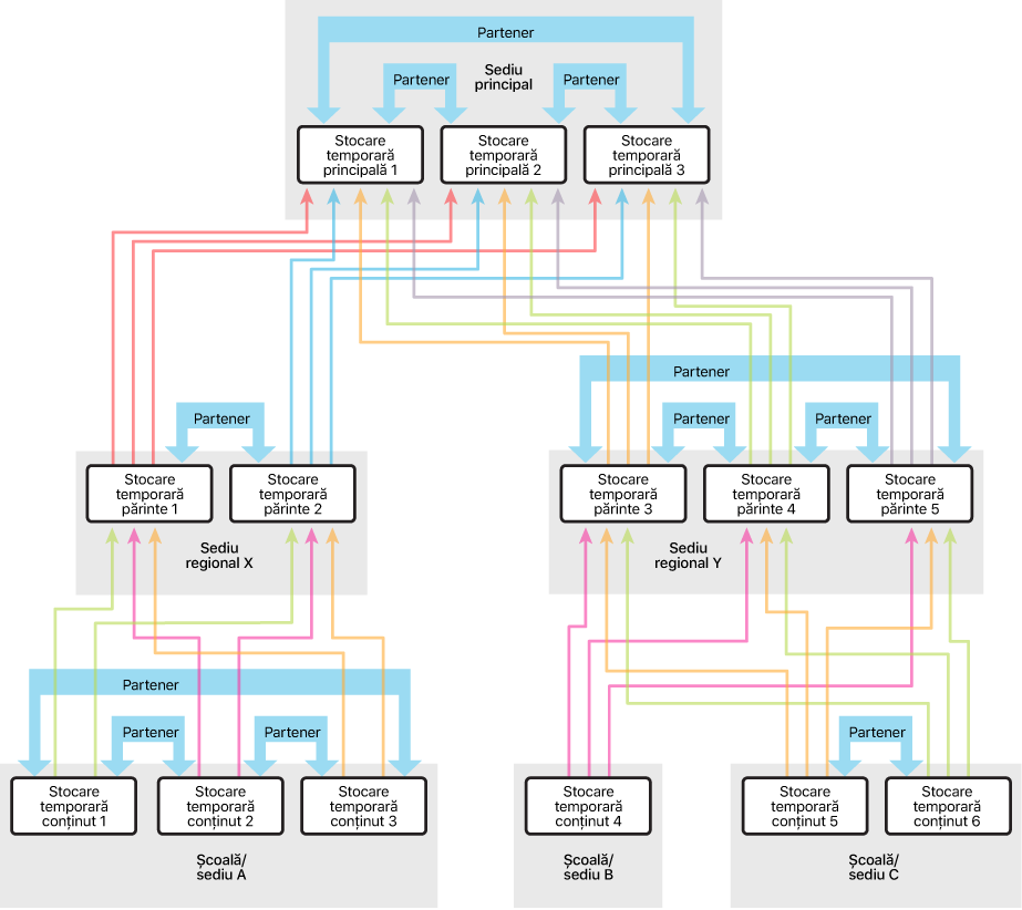
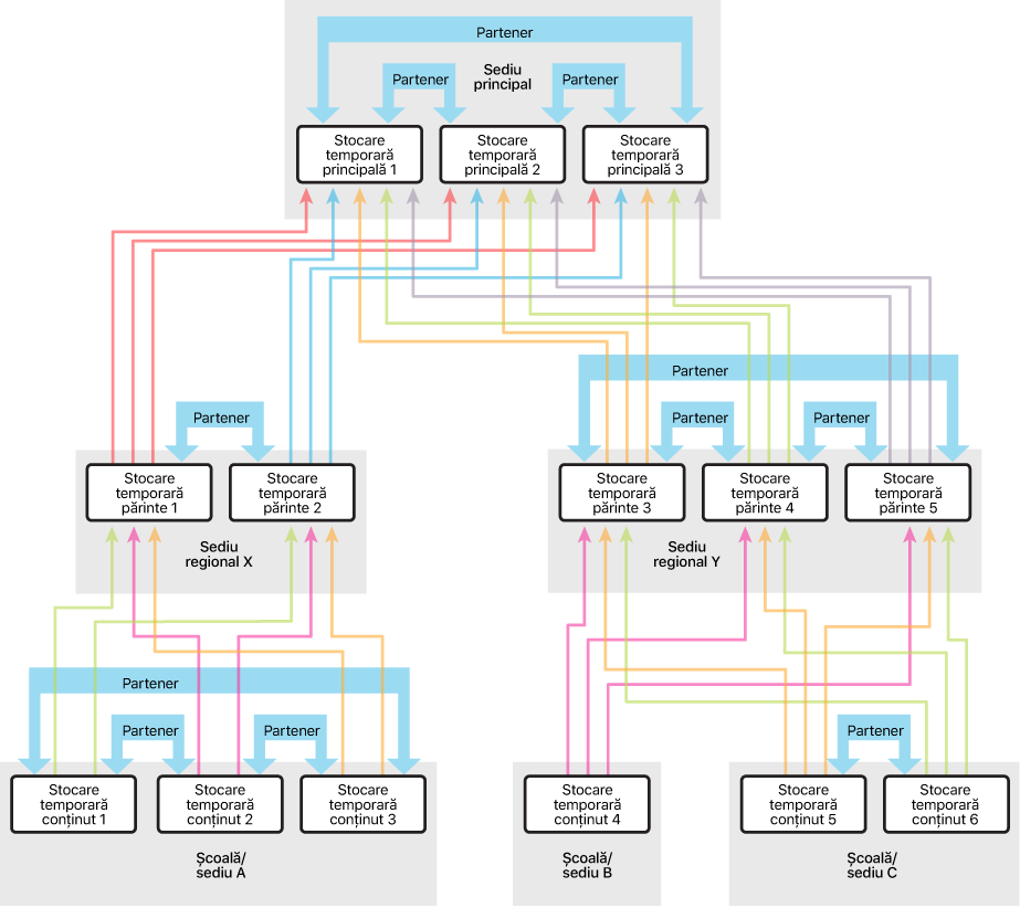
Exemple de configurații de rețea pentru memoriile de stocare temporară a conținutului
În exemplele de mai jos, rețeaua este organizată într-o ierarhie cu trei niveluri care are mai multe categorii de părinți de stocare temporară a conținutului. Conținutul diferă prin modul în care sunt definiți partenerii de stocare temporară. În partea stângă, partenerii sunt definiți la fiecare nivel al ierarhiei. În partea dreaptă, partenerii sunt definiți numai la nivelul cel mai de jos al ierarhiei.
Iată un exemplu de configurație folosind mai mulți parteneri decât părinți:

Iată un exemplu de configurație folosind mai mulți părinți decât parteneri:

Ați putea alege o configurație corespunzătoare primului exemplu pentru a maximiza partajarea între memoriile de stocare temporară. Dacă una dintre memoriile de stocare temporară a conținutului dintr-un loc nu este disponibilă, o alta ar putea avea deja același conținut prestocat. Memoriile de stocare temporară a conținutului 1–6 și părinții de stocare temporară a conținutului 1–5 pot utiliza politicile de selectare a părinților first-available (prima disponibilă), random (aleatoriu), round-robin (alocare prin rotație) sau sticky-available (primul părinte disponibil).
Ați putea alege o configurație corespunzătoare celui de al doilea exemplu pentru a maximiza dimensiunea totală a memoriei de stocare temporară. Nici părinții de stocare temporară 1–5 și nici memoriile principale de stocare temporară 1–3 nu partajează conținutul între ei. Memoriile de stocare temporară a conținutului 1–6 și părinții de stocare temporară a conținutului 1–5 pot utiliza politica de selectare a părinților url-path-hash.