
Planowanie i konfigurowanie magazynu zawartości
Na działanie magazynu zawartości wpływ mają przede wszystkim dwa czynniki: połączenie oraz konfiguracje sprzętowe.
Planowanie magazynu zawartości w celu uzyskania najlepszej wydajności
Najlepszą wydajność magazynu zawartości można osiągnąć po połączeniu go z siecią przy użyciu gigabitowego Ethernetu. Magazyn zawartości może obsługiwać równolegle setki klientów, co może doprowadzić do przepełnienia gigabitowego portu Ethernet. Z tego powodu w większości wdrożeń o małej lub średniej skali wąskim gardłem powodującym spadek wydajności jest zwykle przepustowość sieci lokalnej.
Aby ustalić, czy Twój Mac stanowi wąskie gardło ograniczające wydajność podczas jednoczesnego korzystania z magazynu zawartości przez dużą liczbę klientów, sprawdź w Monitorze aktywności użycie procesora przez proces AssetCache (otwórz Monitor aktywności, wybierz polecenie menu Widok > Wszystkie procesy, a następnie kliknij w CPU). Jeśli użycie procesora jest cały czas maksymalne (lub bliskie maksymalnemu), rozwiązaniem może okazać się dodanie kolejnych magazynów zawartości, aby rozdzielać otrzymywane żądania.
Jeśli Mac znajduje się w środowisku, w którym klienty pobierają duże ilości materiałów różnego typu, należy ustawić odpowiednio wysoki limit wielkości magazynu. Chroni to przed częstym usuwaniem zasobów przez magazyn zawartości, powodującym konieczność wielokrotnego pobierania tych samych zasobów, a w konsekwencji wykorzystującym w większym stopniu przepustowość łącza z Internetem.
Konfigurowanie magazynu zawartości
Oto dobre praktyki dotyczące magazynu zawartości:
Należy włączyć wszystkie powiadomienia push od Apple.
Nie należy używać ręcznych ustawień proxy.
Nie należy używać serwera proxy do przyjmowania żądań klientów i przekazywania ich do magazynów zawartości.
Należy pomijać uwierzytelnianie proxy dla magazynów zawartości.
Należy wybrać port TCP do obsługi buforowania.
Należy zarządzać międzywitrynowym ruchem sieciowym.
Należy blokować nieuprawnione rejestracje magazynów zawartości, wymuszając ograniczenie usługi zarządzania urządzeniami „prevent content caching” na wszystkich komputerach Mac.
Używanie wielu magazynów zawartości
Możesz używać w swojej sieci wielu magazynów zawartości. Magazyny zawartości znajdujące się w tej samej sieci to magazyny równorzędne, które wymieniają zawartość między sobą. Jeśli masz więcej niż jeden, możesz określić zależności między równorzędnymi i nadrzędnymi magazynami zawartości. Zależności te określają, który magazyn zawartości otrzymuje zapytania w celu realizacji żądania zasobów.
Możesz także utworzyć hierarchiczną strukturę magazynów zawartości. Magazyny zawartości znajdujące się na samej górze hierarchii to magazyny nadrzędne, udostępniające zawartość swoim magazynom podrzędnym.
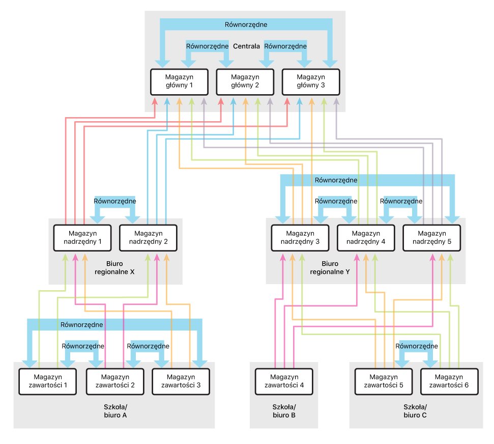
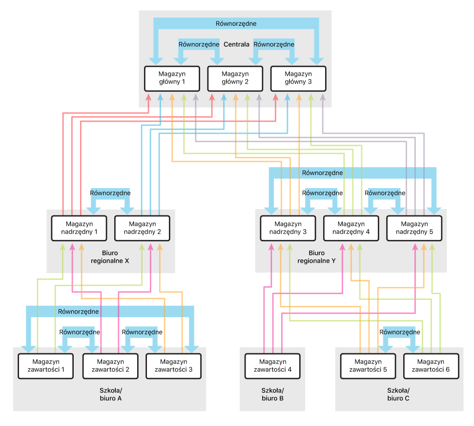
Przykładowe konfiguracje sieci dla magazynów zawartości
Organizacja sieci w poniższych przykładach obejmuje trzypoziomową hierarchię z wieloma stopniami nadrzędnych magazynów zawartości. Różnica polega na sposobie zdefiniowania równorzędnych magazynów zawartości. Po lewej stronie magazyny równorzędne zdefiniowane są na każdym poziomie w hierarchii. Po prawej stronie magazyny równorzędne znajdują się tylko na najniższym poziomie.
Oto przykład konfiguracji zawierającej więcej magazynów równorzędnych, niż nadrzędnych:

Oto przykład konfiguracji zawierającej więcej magazynów nadrzędnych, niż równorzędnych:

Możesz wybrać konfigurację odpowiadającą pierwszemu przykładowi, aby zmaksymalizować ilość danych wymienianych między magazynami. Jeśli jeden magazyn zawartości przestanie być dostępny, istnieje duża szansa, że inny będzie zawierał już tę samą zawartość. Magazyny zawartości 1–6 oraz nadrzędne magazyny zawartości 1–5 mogą wybierać magazyn nadrzędny przy użyciu różnych zasad (pierwszy dostępny, losowo, rotacyjnie lub jako „sticky-available”).
Możesz wybrać konfigurację odpowiadającą drugiemu przykładowi, aby zmaksymalizować łączną wielkość magazynu. Magazyny nadrzędne 1–5 nie współdzielą ze sobą zasobów, podobnie jak magazyny główne 1–3. Magazyny zawartości 1–6 oraz nadrzędne magazyny zawartości 1–5 mogą wybierać magazyn nadrzędny przy użyciu zasady url-path-hash.