
Pianificare e configurare la cache dei contenuti
La cache dei contenuti viene influenzata principalmente da due fattori: la configurazione dell’hardware e la connettività.
Ottimizzare le prestazioni della cache dei contenuti
Puoi ottimizzare le prestazioni della cache dei contenuti collegandola alla rete mediante Gigabit Ethernet. La cache dei contenuti è in grado di servire centinaia di client simultaneamente, e ciò può saturare una porta Gigabit Ethernet. Quindi, nella maggior parte dei deployment su piccola e media scala, il collo di bottiglia delle prestazioni è generalmente dovuto dall’ampiezza di banda della rete.
Per determinare se il Mac è il collo di bottiglia delle prestazioni quando un grande numero di client accede contemporaneamente alla cache dei contenuti, controlla l’utilizzo del processore per il processo AssetCache in Monitoraggio Attività (apri Monitoraggio Attività, scegli Vista > Tutti i processi, quindi fai clic su CPU). Se l’uso del processore è sempre o quasi al massimo, potresti aggiungere altre cache dei contenuti per distribuire le richieste su più computer.
Inoltre, se il Mac si trova in un ambiente nel quale i client scaricano grandi quantità di dati diversi, assicurati di impostare un limite per la dimensione della cache abbastanza alto. Ciò impedirà alla cache dei contenuti di eliminare frequentemente i dati presenti nella cache, evitando così il download ripetuto degli stessi contenuti e un eccessivo utilizzo di banda internet.
Configurare la cache dei contenuti
Di seguito vengono forniti suggerimenti per un utilizzo ottimale della cache dei contenuti:
Consenti tutte le notifiche push di Apple.
Non utilizzare impostazioni proxy manuali.
Non utilizzare un proxy per accettare le richieste dei client e passarle alle cache dei contenuti.
Ignora l’autenticazione proxy per le cache dei contenuti.
Specifica una porta TCP per la cache.
Gestisci il traffico della memorizzazione nella cache tra i siti.
Blocca la registrazione della cache non autorizzata applicando la restrizione del servizio di gestione dei dispositivi “Impedisci cache dei contenuti” su tutti i computer Mac.
Utilizzare più cache dei contenuti
Puoi utilizzare più cache dei contenuti per la tua rete. Le cache dei contenuti sulla stessa rete si chiamano peer e condividono tra di loro il contenuto. Se disponi di più di una cache, puoi specificare le relazioni peer e padre per le cache dei contenuti. La cache dei contenuti utilizza queste relazioni per determinare a quale cache dei contenuti rivolgersi per rispondere a una richiesta di contenuto.
Puoi anche organizzare le cache dei contenuti in una gerarchia. Le cache dei contenuti nella parte superiore della gerarchia si chiamano padre e forniscono i contenuti ai figli.
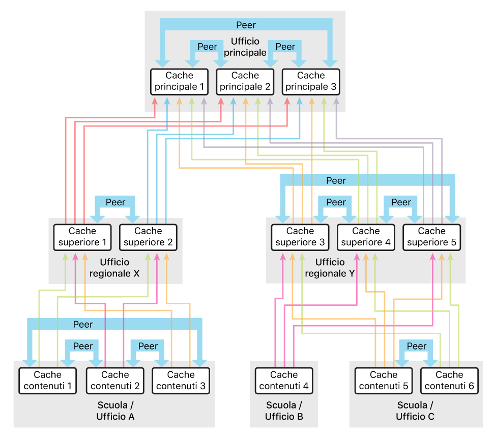
Esempi di configurazioni di rete per le cache dei contenuti
Negli esempi sottostanti, la rete è organizzata su tre livelli gerarchici con più cache di contenuti progressivamente superiori; i contenuti differiscono per il modo in cui vengono definite le cache peer dei contenuti. A sinistra, i peer vengono definiti a ogni livello della gerarchia. A destra, i peer vengono definiti al livello più basso della gerarchia.
Ecco un esempio di configurazione che utilizza più peer che padre:

Ecco un esempio di configurazione che utilizza più padre che peer.

Potresti scegliere una configurazione simile al primo esempio per massimizzare la condivisione tra le cache. Se una delle cache dei contenuti in una posizione non è disponibile, un’altra potrebbe avere già archiviato lo stesso contenuto. Le cache dei contenuti 1–6 e le cache padre 1–5 possono utilizzare le politiche parent di selezione first-available, random, round-robin o sticky-available.
Potresti scegliere una configurazione simile al secondo esempio per massimizzare la dimensione totale della cache. Né le cache padre 1-5 né le cache principali 1-3 condividono il contenuto tra di loro. Le cache dei contenuti 1–6 e le cache padre 1–5 possono utilizzare la politica parent di selezione url-path-hash.