
A tartalom-gyorsítótárazás megtervezése és beállítása
A tartalom-gyorsítótárazást elsősorban a következő két tényező befolyásolja: a csatlakoztathatóság és a hardverkonfiguráció.
A tartalom-gyorsítótárazás megtervezése a legjobb teljesítményhez
A tartalom-gyorsítótár teljesítménye akkor optimális, ha Gigabit Ethernet használatával csatlakoztatja a hálózatához. A tartalom-gyorsítótár több száz klienst képes egyidejűleg kiszolgálni, ami telítheti a Gigabit Ethernet-portot. Emiatt a kis és közepes volumenű központi telepítések többségénél a teljesítmény szűk keresztmetszetét általában a helyi hálózat sávszélessége jelenti.
Ha meg szeretné határozni, hogy a Mac jelenti-e a szűk keresztmetszetet, amikor nagy számú kliens fér hozzá egyszerre a tartalom-gyorsítótárhoz, ellenőrizze az AssetCache folyamat processzorterhelését a Tevékenységfigyelőben (nyissa meg a Tevékenységfigyelőt, válassza a Nézet > Minden folyamat menüpontot, majd kattintson a Processzor lapra). Ha a processzorhasználat folyamatosan maximális értéken vagy a maximum közelében van, érdemes további tartalom-gyorsítótárakat hozzáadni a kliensek kérelmeinek több számítógépen való elosztásához.
Ezenkívül, ha a Mac olyan környezetben található, ahol a kliensgépek nagy mennyiségben töltenek le különféle tartalmakat, feltétlenül állítsa magas értékre a gyorsítótárazás engedélyezett méretét. Ezzel megakadályozhatja, hogy a tartalom-gyorsítótár gyakran törölje a gyorsítótárazott adatokat, ami miatt ugyanazt a tartalmat többször kellene letölteni, ami nagyobb sávszélességet vesz igénybe.
A tartalom-gyorsítótárazás beállítása
A tartalom-gyorsítótárazás bevált eljárásai a következők:
Engedélyezze az összes Apple push értesítést.
Ne használjon manuális proxybeállításokat.
Ne használjon proxyt a kilenskérelmek fogadásához, és azok átadásához a tartalom-gyorsítótáraknak.
Mellőzze a proxyhitelesítést a tartalom-gyorsítótárak esetében.
Adjon meg egy TCP-portot a gyorsítótárazáshoz.
Felügyelje a helyek közötti gyorsítótárazási forgalmat.
Blokkolja az eltérített gyorsítótárak regisztrációját úgy, hogy kikényszeríti az eszközfelügyeleti szolgáltatás „Tartalom-gyorsítótárazás megakadályozása” korlátozását minden Macen.
Több tartalom-gyorsítótár használata
Több tartalom-gyorsítótárat is használhat a hálózaton. Az azonos hálózaton lévő tartalom-gyorsítótárak neve társ, és megosztják egymással a tartalmat. Ha több is van, megadhatja a tartalom-gyorsítótárak társ- és szülőviszonyait. A tartalom-gyorsítótárazás ezen viszonyok alapján határozza meg, hogy melyik tartalom-gyorsítótárhoz kerül a lekérdezés a tartalommal kapcsolatos kérelem teljesítése érdekében.
A tartalom-gyorsítótárakat hierarchiába is rendezheti. A hierarchia tetején található tartalom-gyorsítótárak neve szülő, és ezek tartalmat biztosítanak a gyermekeiknek.
Hálózati konfiguráció példák tartalom-gyorsítótárazásokhoz
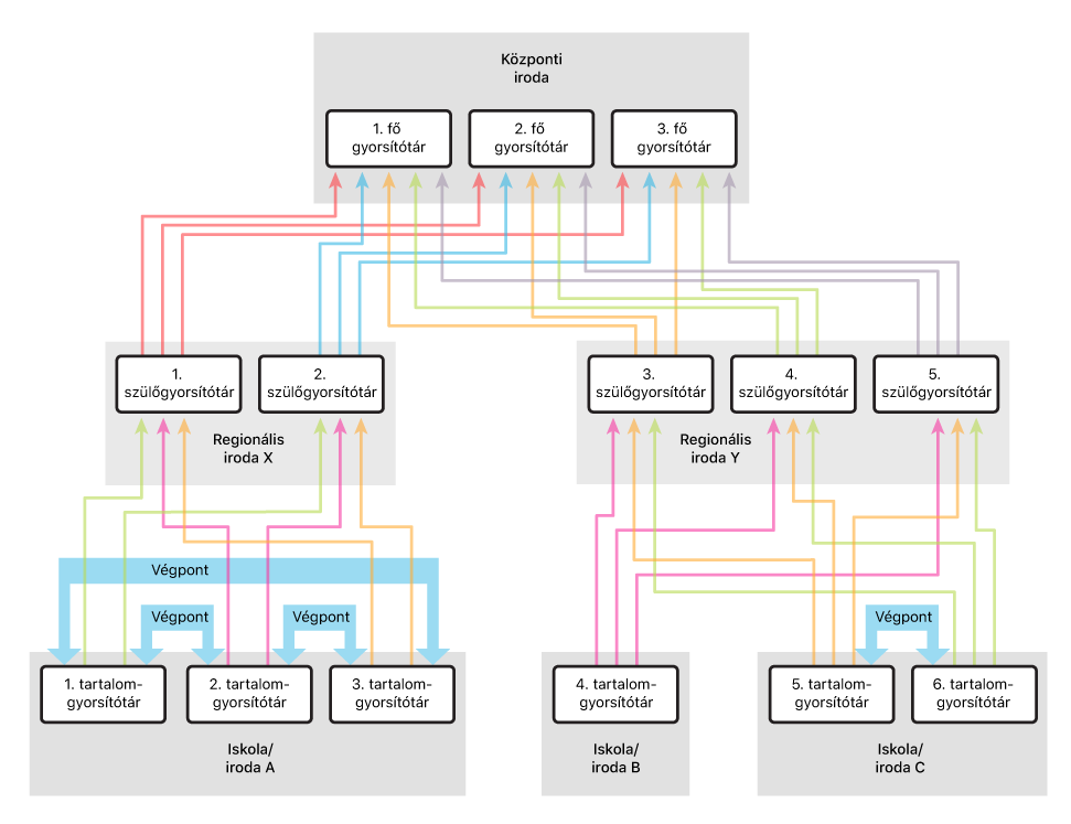
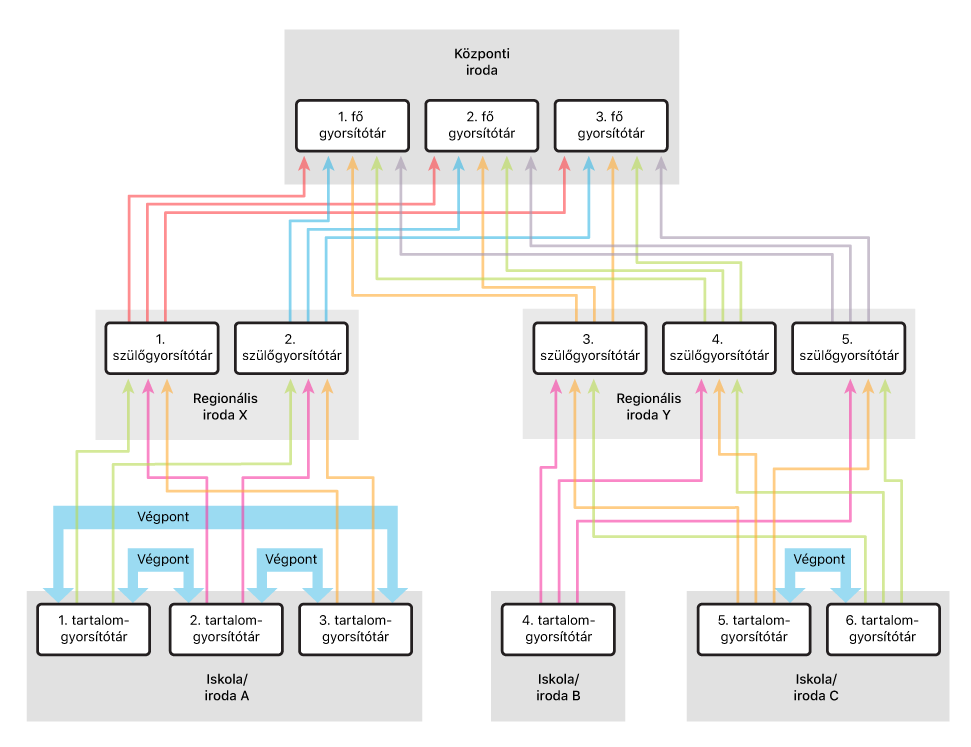
Az alábbi példákban a hálózat háromszintű hierarchiába van rendezve, többszintű szülő tartalom-gyorsítótárakkal; a tartalom aszerint eltérő, hogy a társközi tartalom-gyorsítótárak hogyan vannak definiálva. A bal oldalon a társak a hierarchia minden szintjén definiálva vannak. A jobb oldalon a társak csak a hierarchia legalsó szintjén vannak definiálva.
Az alábbi példákban a hálózat háromszintű hierarchiába van rendezve, többszintű szülő tartalom-gyorsítótárakkal; a tartalom aszerint eltérő, hogy a társközi tartalom-gyorsítótárak hogyan vannak definiálva:

Az alábbi példakonfiguráció több szülőt, mint társat használ:

Ha az első példának megfelelő konfigurációt választja, maximalizálhatja a gyorsítótárak közötti megosztást. Ha valamelyik helyen nem érhető el az egyik tartalom-gyorsítótár, előfordulhat, hogy egy másik már rendelkezik ugyanazzal a tartalommal. Az 1–6 számú tartalom-gyorsítótárak és az 1–5 számú szülőgyorsítótárak használhatják a first-available, a random, a round-robin vagy a sticky-available szülőkiválasztási házirendet.
Ha a második példának megfelelő konfigurációt választja, maximalizálhatja a gyorsítótár teljes méretét. Az 1–5 számú szülőgyorsítótárak nem osztják meg egymással a tartalmat, és ez az 1–3 számú fő gyorsítótárakra is igaz. Az 1–6 számú tartalom-gyorsítótárak és az 1–5 számú szülőgyorsítótárak az url-path-hash szülőkiválasztási házirendet használhatják.