
Materiaalcaching voorbereiden en configureren
De prestaties van materiaalcaching worden voornamelijk beïnvloed door twee factoren: de connectiviteit en de hardwareconfiguratie.
Een materiaalcache voorbereiden voor optimale prestaties
Je krijgt het beste resultaat als je de materiaalcache via Gigabit Ethernet verbindt met het netwerk. De materiaalcache kan honderden clients tegelijk bedienen, waardoor een Gigabit Ethernet-poort overbelast kan raken. In de meeste kleine tot middelgrote implementaties is de bandbreedte van je lokale netwerk dan ook het belangrijkste knelpunt.
Om na te gaan of je Mac het knelpunt is wanneer de materiaalcache door een groot aantal clients tegelijkertijd wordt gebruikt, controleer je het processorgebruik voor het proces AssetCache in Activiteitenweergave (open Activiteitenweergave, kies 'Weergave' > 'Alle processen' en klik op 'CPU'). Als het processorgebruik doorlopend maximaal of bijna maximaal is, kan het zinvol zijn om materiaalcaches toe te voegen, zodat de verzoeken van clients over meerdere computers worden verdeeld.
Als je Mac bovendien deel uitmaakt van een omgeving waarin clients grote en gevarieerde hoeveelheden gegevens downloaden, moet je de limiet voor de cachegrootte hoog genoeg instellen. Zo wordt voorkomen dat er regelmatig gegevens uit de materiaalcache worden verwijderd, waardoor hetzelfde materiaal meerdere keren moet worden gedownload en er extra internetbandbreedte wordt gebruikt.
De materiaalcache configureren
Hier volgt een aantal tips voor materiaalcaching:
Sta alle pushmeldingen van Apple toe.
Maak geen gebruik van handmatige proxy-instellingen.
Stuur clientverzoeken niet via een proxy naar materiaalcaches.
Omzeil de proxyauthenticatie voor materiaalcaches.
Geef een TCP-poort op voor de cache.
Beheer cacheverkeer binnen de site.
Blokkeer onbevoegde registratie van caches door de apparaatbeheerbeperking 'Sta materiaalcaching niet toe' af te dwingen op alle Mac-computers.
Meerdere materiaalcaches gebruiken
Je kunt meerdere materiaalcaches in je netwerk gebruiken. Materiaalcaches in hetzelfde netwerk heten peers en delen materiaal met elkaar. Als je meerdere materiaalcaches hebt, kun je de relaties daartussen opgeven en aangeven welke caches peercaches of bovenliggende caches zijn. Aan de hand van deze onderlinge relaties wordt bepaald naar welke materiaalcache een materiaalverzoek gaat.
Je kunt je materiaalcaches ook hiërarchisch rangschikken. De materiaalcaches bovenaan de hiërarchie heten bovenliggende caches en voorzien de onderliggende caches van materiaal.
Voorbeelden van netwerkconfiguraties voor materiaalcaches
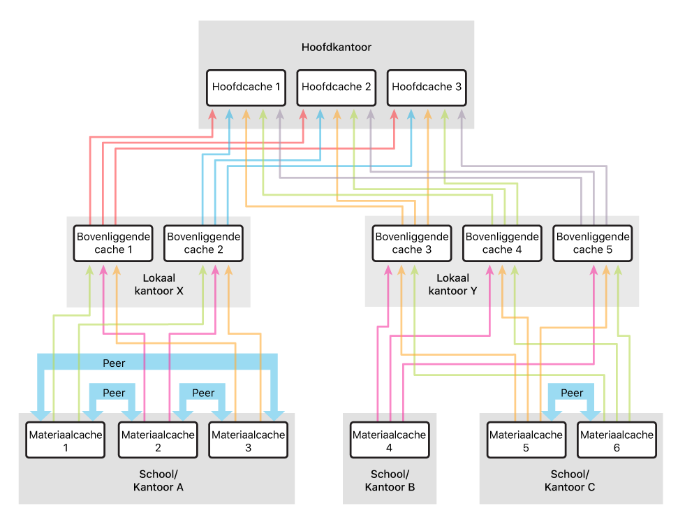
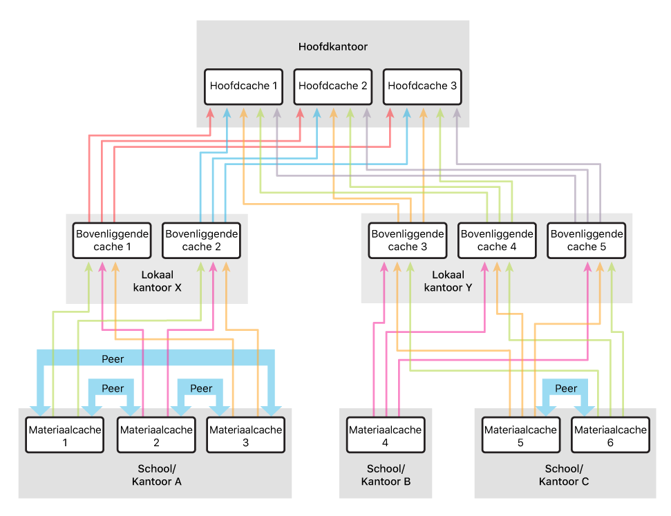
In de onderstaande voorbeelden is het netwerk georganiseerd in een hiërarchie van drie niveaus met meerdere boven elkaar liggende materiaalcaches. Het materiaal verschilt in de manier waarop de peermateriaalcaches zijn gedefinieerd. Aan de linkerkant worden de peers op elk niveau van de hiërarchie gedefinieerd. Aan de rechterkant worden de peers alleen op het onderste niveau van de hiërarchie gedefinieerd.
Hieronder zie je een voorbeeld van een configuratie met meer peercaches dan bovenliggende caches:

Hieronder zie je een voorbeeld van een configuratie met meer bovenliggende caches dan peercaches:

Je kunt een configuratie volgens het eerste voorbeeld kiezen om ervoor te zorgen dat er zo veel mogelijk materiaal tussen de caches wordt gedeeld. Als een van de materiaalcaches op een locatie niet beschikbaar is, heeft een andere materiaalcache mogelijk hetzelfde materiaal al in de cache staan. Voor materiaalcache 1 tot en met 6 en de bovenliggende caches 1 tot en met 5 kan de bovenliggende cache worden geselecteerd op basis van het beleid first-available, random, round-robin of sticky-available.
Je kunt een configuratie volgens het tweede voorbeeld kiezen om voor een zo groot mogelijke cache te zorgen. De bovenliggende caches 1 tot en met 5 delen geen materiaal met elkaar en de hoofdcaches 1 tot en met 3 ook niet. Voor materiaalcache 1 tot en met 6 en de bovenliggende caches 1 tot en met 5 kan voor de selectie van een bovenliggende cache het beleid url-pad-hash worden gebruikt.