
Sisältövälimuistin suunnitteleminen ja käyttöönotto
Sisältövälimuistin toimintaan vaikuttaa pääasiassa kaksi tekijää: yhteys ja laitteistomääritykset.
Sisältövälimuistin suunnitteleminen parhaan suorituskyvyn aikaansaamiseksi
Sisältövälimuisti toimii parhaiten, kun yhdistät sen verkkoon käyttämällä gigabitin Ethernetiä. Sisältövälimuisti voi palvella samanaikaisesti satoja asiakkaita, mikä saattaa tukkia Gigabit Ethernet ‑portin. Siksi useimmissa pienissä ja keskisuurissa käyttöönotoissa pullonkaulana on yleensä lähiverkon kaistanleveys.
Voit selvittää, onko Mac suorituskyvyn pullonkaulana, kun suuri määrä asiakkaita käyttää sisältövälimuistia samanaikaisesti, tarkistamalla AssetCache-prosessin prosessorin käytön Järjestelmän valvonnasta (avaa Järjestelmän valvonta, valitse Näytä > Kaikki prosessit ja klikkaa Prosessori). Jos prosessorin käyttö on jatkuvasti maksimissa tai lähellä sitä, voit jakaa välimuistipyynnöt usealle tietokoneelle lisäämällä sisältövälimuisteja.
Muista lisäksi asettaa välimuistin koko riittävän isoksi, jos Mac on ympäristössä, jossa asiakkaat lataavat suuria määriä vaihtelevaa sisältöä. Tällöin sisältövälimuisti ei poista tallennettuja tietoja niin usein, ja samaa sisältöä ei tarvitse ladata monta kertaa, mikä säästää internet-kaistaa.
Sisältövälimuistin käyttöönotto
Sisältövälimuistin käyttöä koskevat parhaat käytännöt esitetään alla:
Salli kaikki Applen push-ilmoitukset.
Älä käytä manuaalisia välipalvelinasetuksia.
Älä käytä välipalvelinta asiakaspyyntöjen hyväksymiseen ja välittämiseen sisältövälimuisteille.
Ohita välipalvelimen todentaminen sisältövälimuistien osalta.
Määritä TCP-portti välimuistitallennusta varten.
Hallitse kohteen sisäistä välimuistiliikennettä.
Estä väärät välimuistirekisteröinnit pakottamalla laitehallintapalvelun rajoitus ”Prevent content caching” kaikkiin Mac-tietokoneisiin.
Useiden sisältövälimuistien käyttäminen
Voit käyttää verkossasi useita sisältövälimuisteja. Samassa verkossa olevia sisältövälimuisteja kutsutaan kumppaneiksi ja ne jakavat yhteisen sisällön. Jos sisältövälimuisteja on useita, voit määrittää niille kumppani- ja edeltäjäsuhteita. Sisältövälimuisti käyttää näitä suhteita päättääkseen, miltä välimuistilta kysellään pyynnön täyttämiseksi.
Voit myös järjestellä sisältövälimuistit hierarkkisesti. Hierarkiassa ylimpinä olevia sisältövälimuisteja kutsutaan edeltäjiksi ja ne tarjoavat sisältöä jälkeläisilleen.
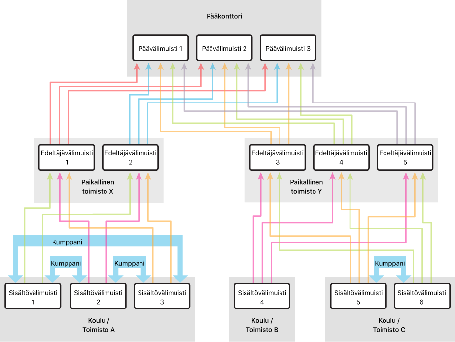
Verkon esimerkkikokoonpanot sisältövälimuisteille
Alla olevissa esimerkeissä verkko on järjestetty kolmitasoiseen hierarkiaan, jossa on useita edeltäjävälimuistitasoja; sisältö eroaa kumppanivälimuistien määrittelyn osalta. Vasemmalla puolella kullakin hierarkian tasolla on määritelty kumppaneita. Oikealla puolella vain hierarkian alimmalla tasolla on määritelty kumppaneita.
Tässä on esimerkki kokoonpanosta, jossa käytetään enemmän kumppaneita kuin edeltäjiä:

Tässä on esimerkki kokoonpanosta, jossa käytetään enemmän edeltäjiä kuin kumppaneita:

Ensimmäisen esimerkin mukainen määritys maksimoi välimuistien välisen yhteistyön. Jos jokin sisältövälimuisteista ei ole saatavilla, toisessa voi jo olla sama sisältö. Sisältövälimuistit 1–6 ja edeltäjävälimuistit 1–5 voivat käyttää edeltäjänvalintakäytäntöjä first-available, random, round-robin tai sticky-available.
Jälkimmäisen esimerkin mukainen määritys maksimoi välimuistien kokonaiskoon. Edeltäjävälimuistit 1–5 eivät jaa sisältöä keskenään, kuten eivät myöskään päävälimuistit 1–3. Sisältövälimuistit 1–6 ja edeltäjävälimuistit 1–5 voivat käyttää edeltäjänvalintakäytäntöä url-path-hash.