
Planear y configurar el almacenamiento de contenido en caché
El almacenamiento de contenido en caché está afectado principalmente por dos factores: la conectividad y las configuraciones de hardware.
Planear la caché de contenido para obtener el mejor rendimiento
Para conseguir el máximo rendimiento del almacenamiento de contenido en caché, realiza la conexión a tu red mediante Ethernet Gigabit. La caché de contenido puede atender a cientos de clientes al mismo tiempo, lo que puede provocar la saturación de un puerto Ethernet Gigabit. En consecuencia, en la mayor parte de las implementaciones a pequeña y mediana escala, el cuello de botella de rendimiento se encuentra normalmente en el ancho de banda de tu red local.
Para determinar si tu Mac actúa como cuello de botella de rendimiento cuando hay un elevado número de clientes accediendo simultáneamente a la caché de contenido, comprueba el uso del procesador del proceso AssetCache en Monitor de Actividad (abre Monitor de Actividad, selecciona Visualización > Todos los procesos y luego haz clic en CPU). Si el uso del procesador está constantemente al máximo o cerca del máximo, puede que te convenga agregar cachés de contenido adicionales para distribuir las solicitudes entre varias computadoras.
Además, si tu Mac se encuentra en un entorno en el que los clientes descargan grandes cantidades de contenido de todo tipo, asegúrate de establecer el límite de tamaño de la caché a un valor suficientemente alto. Esto impide que el almacenamiento de contenido en caché elimine con frecuencia los datos almacenados en la memoria caché, en cuyo caso tendría que descargar el mismo contenido varias veces y utilizaría más ancho de banda de Internet.
Configurar la caché de contenido
A continuación se muestran las prácticas recomendadas para el almacenamiento de contenido en caché:
Permite todas las notificaciones push de Apple.
No uses una configuración manual de proxy.
No uses un proxy para aceptar solicitudes de clientes y pasarlas a cachés de contenido.
Omite la autenticación de proxy para las cachés de contenido.
Especifica un puerto TCP para el almacenamiento en caché.
Administra el tráfico de almacenamiento en caché entre sitios.
Bloquea el registro de caché no autorizado mediante la imposición de la restricción del servicio de administración de dispositivos Evitar el almacenamiento en caché en todas las computadoras Mac.
Utilizar varias cachés de contenido
Puedes usar varias cachés de contenido para tu red. Las cachés de contenido en la misma red se llaman puntos, y comparten contenido una con otra. Si tienes más de una, puedes especificar relaciones de pares y principales para las cachés de contenido. El almacenamiento de contenido en caché usa estas relaciones para determinar qué caché de contenido se consulta para cumplir con una solicitud de contenido.
También puedes arreglar las cachés de contenido en una jerarquía. Las cachés de contenido en la parte superior de la jerarquía se llaman principales, y proveen contenido a sus cachés secundarias.
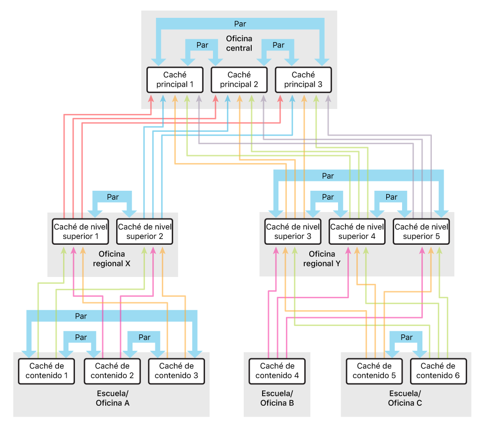
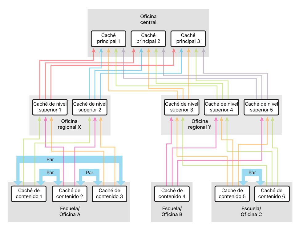
Configuraciones de red de ejemplo para cachés de contenido
En los siguientes ejemplos, la red se organiza en una jerarquía de tres niveles que tiene varias cachés de contenido principales; el contenido varía en la forma en que se definen las cachés de contenido par. En el lado izquierdo, en cada nivel de jerarquía se define cada uno de los pares. En el lado derecho, sólo en el nivel más bajo de la jerarquía se definen los pares.
Aquí tienes un ejemplo de configuración que usa más cachés del mismo nivel (pares) que cachés principales:

Aquí tienes un ejemplo de configuración que usa más cachés principales que cachés del mismo nivel (pares).

Puedes escoger una configuración que coincida con el primer ejemplo para maximizar el compartir entre cachés. Si una de las cachés de contenido en una ubicación no está disponible, otra puede ya tener el mismo contenido en caché. Las cachés de contenido 1–6 y las cachés principales 1–5 pueden usar las políticas de selección de la principal: first-available, random, round-robin o sticky-available.
Puedes escoger una configuración que coincida con el segundo ejemplo para maximizar el tamaño total de la caché. Las cachés principales 1–5 no comparten contenido unas con otras y tampoco comparten las cachés principales 1–3. Las cachés de contenido 1–6 y las cachés principales 1–5 pueden usar la política de selección de principales url-path-hash.