
Planera inför och ställa in innehållscachelagring
Innehållscachelagring påverkas i huvudsak av två faktorer: anslutning och maskinvarukonfigurationer.
Planera innehållscachelagringen för bästa möjliga resultat
Du får ut bästa möjliga prestanda från innehållscachen genom att ansluta den till nätverket via Gigabit Ethernet. Innehållscachen kan serva hundratals klienter samtidigt och därmed utnyttja hela kapaciteten hos en Gigabit Ethernet-port. I små och medelstora driftsättningar är därför bandbredden i det lokala nätverket ofta den flaskhals som försämrar prestanda.
Du kan ta reda på om datorn är flaskhalsen som försämrar prestanda när ett stort antal klienter använder innehållscachen samtidigt genom att kontrollera processoranvändningen för processen AssetCache i Aktivitetskontroll (öppna Aktivitetskontroll, välj Innehåll > Alla processer och klicka på Processor). Om processoranvändningen hela tiden ligger på eller nära maximum kan du behöva lägga till ytterligare innehållscachar för att fördela förfrågningarna mellan flera datorer.
Och om datorn finns i en miljö där klienter hämtar stora mängder av många olika sorters innehåll måste du se till att gränsen för cachestorleken är tillräckligt hög. Detta förhindrar att innehållscachen hela tiden raderar cachelagrade data, vilket kan leda till att samma innehåll måste hämtas flera gånger och därmed använder mer internetbandbredd.
Ställa in innehållscachen
Nedan beskrivs bra metoder för innehållscachelagring:
Tillåt alla Apples pushnotiser.
Använd inte manuella proxyinställningar.
Använd inte en proxy till att ta emot klientförfrågningar och överföra dem till innehållscacher.
Förbigå proxyautentisering för innehållscachar.
Ange en TCP-port för cachelagring.
Hantera cachetrafik lokalt.
Blockera otillåten cacheregistrering genom att genomdriva enhetshanteringstjänstens begränsning ”Prevent content caching” på alla Mac-datorer.
Använd flera innehållscachar
Du kan använda flera innehållscachar i nätverket. Innehållscachar i samma nätverk kallas jämbördiga och de delar innehåll med varandra. Om du har fler än en kan du ange att innehållscachar ska vara jämbördiga och överliggande. Innehållscachelagring använder de här förhållandena till att avgöra vilken innehållscache som ombeds svara på en innehållsförfrågan.
Du kan också ordna flera innehållscachar i en hierarki. Innehållscachar överst i hierarkin kallas överliggande, och de tillhandahåller innehåll till underliggande cachar.
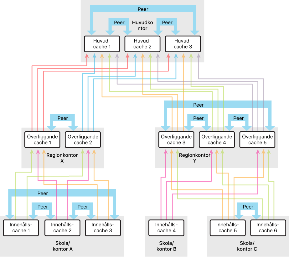
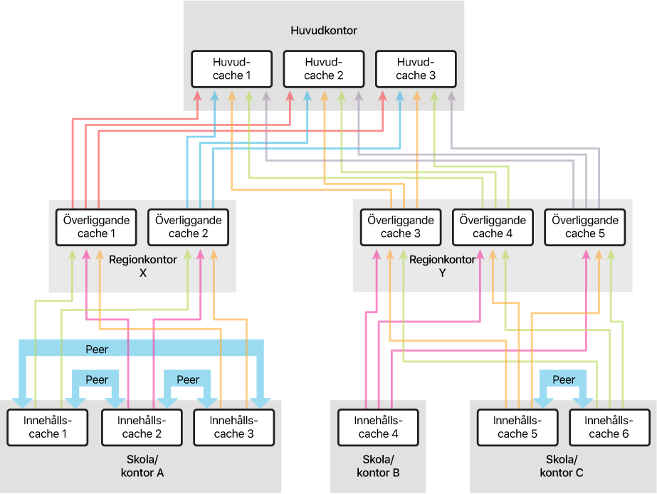
Exempel på nätverkskonfigurationer för innehållscachelagringar
I exemplet nedan består nätverket av en hierarki i tre nivåer med flera lager av innehållscachar. Innehållet definierar jämbördiga innehållscachar olika. Till vänster finns jämbördiga innehållscachar på varje hierarkinivå. Till höger finns jämbördiga innehållscachar endast på den lägsta hierarkinivån.
Här är en exempelkonfiguration med fler jämbördiga än överliggande:

Här är en exempelkonfiguration med fler överliggande än jämbördiga:

Du kan vilja välja en konfiguration som stämmer med det första exemplet då detta maximerar delningen mellan innehållscachar. Om en av innehållscacharna inte är tillgänglig kanske en annan redan delar samma innehåll. Innehållscache 1–6 och överliggande innehållscache 1–5 kan använda urvalspolicyerna first-available, random, round-robin eller sticky-available.
Du kan vilja välja en konfiguration som stämmer med det andra exemplet om du vill maximera innehållscachens totala storlek. Överliggande innehållscache 1–5 delar inte innehåll med varandra, och det gör inte heller huvudinnehållscache 1–3. Innehållscache 1–6 och överliggande innehållscache 1–5 kan använda den överliggande urvalspolicyn url-path-hash.