
Planification et configuration de la mise en cache de contenu
La mise en cache de contenu est principalement affectée par deux facteurs : la connectivité et les configurations matérielles.
Planification de votre cache de contenu pour une performance optimale
Le rendement de votre cache de contenu sera meilleur s’il est connecté à votre réseau à l’aide d’un port Gigabit Ethernet. Le cache de contenu peut être utilisé par des centaines de clients simultanément, ce qui peut saturer un port Gigabit Ethernet. Par conséquent, dans la plupart des déploiements de petite à moyenne échelle, la congestion du rendement est généralement causée par la bande passante de votre réseau local.
Afin de déterminer si votre Mac cause la congestion du rendement lorsqu’un nombre élevé de clients accèdent simultanément au cache de contenu, vérifiez l’utilisation du processeur pour le processus AssetCache dans Moniteur d’activité (ouvrez Moniteur d’activité, choisissez Présentation > Toutes les opérations, puis cliquez sur Processeur). Si l’usage du processeur est constamment au maximum, ou près, vous devriez ajouter des caches de contenu supplémentaires pour distribuer les demandes sur plusieurs ordinateurs.
De plus, si votre Mac est dans un environnement où les clients téléchargent beaucoup de contenu varié, assurez-vous de réserver assez d’espace pour la mise en cache. Cela empêche le cache de contenu de supprimer fréquemment les données mises en cache, ce qui entraînerait des téléchargements multiples du même contenu, utilisant ainsi plus de bande passante Internet.
Configuration de votre cache de contenu
Voici les meilleures pratiques de mise en cache de contenu :
Autorisez toutes les notifications Push Apple.
N’utilisez pas de réglages manuels de serveur mandataire.
N’utilisez pas de serveurs mandataires pour accepter des demandes client et les transmettre aux caches de contenu.
Contournez l’authentification des serveurs mandataires pour les caches de contenu.
Spécifiez un port TCP pour la mise en cache.
Gérez le trafic de mise en cache entre sites.
Bloquez les enregistrements malveillants dans le cache en appliquant sur tous les ordinateurs Mac la restriction du service de gestion des appareils destiné à empêcher la mise en cache de contenu.
Utilisation de plusieurs caches de contenu
Vous pouvez utiliser plusieurs caches de contenu pour votre réseau. Des caches de contenu sur le même réseau sont appelés pairs, et ils partagent leur contenu les uns avec les autres. Si vous en avez plusieurs, vous pouvez indiquer des relations de pairs et de parents pour les caches de contenu. La mise en cache de contenu utilise ces relations pour déterminer à quel cache de contenu il est demandé de répondre à une demande de contenu.
Vous pouvez aussi organiser vos caches de contenu selon une hiérarchie. Les caches de contenu à la tête de la hiérarchie sont appelés parents, et ils fournissent du contenu à leurs enfants.
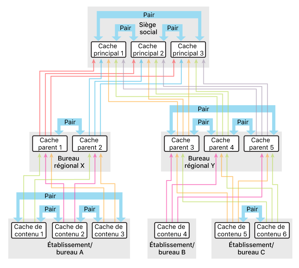
Exemple de configurations réseau pour les caches de contenu
Dans l’exemple ci-dessous, le réseau est organisé selon une hiérarchie à trois niveaux avec différents degrés de caches de contenu parents. La différence du contenu réside dans la définition des caches de contenu pairs. À gauche, les pairs sont définis à chaque niveau de la hiérarchie. À droite, les pairs sont définis uniquement au niveau le plus bas de la hiérarchie.
Voici l’exemple d’une configuration qui utilise plus de pairs que de parents :

Voici l’exemple d’une configuration qui utilise plus de parents que de pairs :

Vous pouvez choisir une configuration qui correspond au premier exemple pour optimiser le partage entre les caches. Si l’un des caches de contenu dans un emplacement n’est pas disponible, un autre peut déjà avoir le même contenu mis en cache. Les caches de contenu 1 à 6 et les caches parents 1 à 5 utilisent les règles de sélection first-available, random, round-robin ou sticky-available.
Vous pouvez choisir une configuration qui correspond au deuxième exemple pour optimiser la taille totale du cache. Les caches parents 1 à 5 ne partagent pas de contenu entre eux, et les caches principaux 1 à 3 font de même. Les caches de contenu 1 à 6 et les caches parents 1 à 5 utilisent la règle de sélection de parents url-path-hash.