
Planifier et configurer la mise en cache de contenu
La mise en cache de contenu est essentiellement affectée par deux facteurs principaux : la connectivité et les configurations matérielles.
Planifier la mise en cache de contenu pour de meilleures performances
Optimisez les performances de votre mise en cache de contenu en la connectant à votre réseau via une connexion Gigabit Ethernet. La mise en cache de contenu peut être utilisée par des centaines de clients en même temps, ce qui peut saturer un port Gigabit Ethernet. Par conséquent, dans la plupart des déploiements de petite à moyenne échelle, le goulot d’étranglement des performances est généralement la bande passante du réseau local.
Pour déterminer si ce goulot d’étranglement se situe au niveau du Mac lorsqu’un grand nombre de clients accèdent au cache de contenu simultanément, consultez l’utilisation du processeur pour l’opération AssetCache dans le Moniteur d’activité (ouvrez Moniteur d’activité, choisissez Présentation > Toutes les opérations, puis cliquez sur Processeur). Si l’utilisation du processeur est constamment maximale ou presque, il peut être judicieux d’ajouter des caches de contenu pour répartir les requêtes sur plusieurs ordinateurs.
De même, si votre Mac se trouve dans un environnement dans lequel les clients téléchargent de grandes quantités de données variées, veillez à définir une limite de taille de cache suffisamment élevée. Cela évite que le cache de contenu ne supprime fréquemment les données en cache, ce qui peut l’obliger à télécharger plusieurs fois le même contenu et entraîner une plus grande consommation de bande passante Internet.
Configurer la mise en cache de contenu
Vous trouverez ci-dessous nos recommandations pour la mise en cache de contenu :
Autorisez les notifications push Apple.
N’utilisez pas de réglages de proxy manuels.
N’utilisez pas un proxy pour accepter les requêtes des clients et les transmettre aux caches de contenu.
Contournez l’authentification du proxy pour caches de contenu.
Spécifiez un port TCP pour la mise en cache.
Gérez le trafic de mise en cache inter-site.
Bloquez l’inscription au cache non autorisée en appliquant la restriction du service de gestion des appareils « Empêcher la mise en cache de contenu » sur tous les Mac.
Utiliser plusieurs caches de contenu
Vous pouvez utiliser plusieurs caches de contenu pour votre réseau. Des caches de contenu sur le même réseau sont appelés pairs, et ils partagent leur contenu les uns avec les autres. Si vous en avez plusieurs, vous pouvez indiquer des relations de pairs et de parents pour les caches de contenu. La mise en cache de contenu utilise ces relations pour déterminer à quel cache de contenu il est demandé de répondre à une demande de contenu.
Vous pouvez également organiser vos caches de contenu selon une hiérarchie. Les caches de contenu situés en haut de la hiérarchie sont appelés parents, et ils fournissent du contenu à leurs enfants.
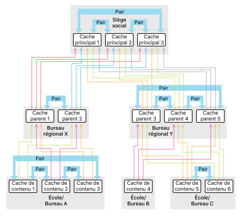
Exemples de configurations réseau pour les caches de contenu
Dans les exemples ci-dessous, le réseau est organisé selon une hiérarchie à trois niveaux avec des caches de contenu parents à plusieurs niveaux. La différence se situe dans la manière dont les caches de contenu pairs sont définis. À gauche, les pairs sont définis à chaque niveau de la hiérarchie. À droite, les pairs sont définis uniquement au niveau le plus bas de la hiérarchie.
Voici un exemple de configuration utilisant plus de pairs que de parents :

Voici un exemple de configuration utilisant plus de parents que de pairs :

Vous pouvez choisir une configuration qui correspond au premier exemple pour optimiser le partage entre les caches. Si l’un des caches de contenu dans un emplacement n’est pas disponible, un autre peut déjà avoir le même contenu mis en cache. Les caches de contenu 1 à 6 et les caches parents 1 à 5 utilisent les règles de sélection de parents suivantes : Premier disponible, Aléatoire, Round Robin ou Affinité disponible.
Vous pouvez choisir une configuration qui correspond au deuxième exemple pour optimiser la taille totale du cache. Les caches parents 1 à 5 ne partagent pas de contenu entre eux, et les caches principaux 1 à 3 en font de même. Les caches de contenu 1 à 6 et les caches parents 1 à 5 utilisent la règle de sélection de parents url-path-hash.