Durch das Ändern dieser Steuerung wird die Seite neu geladen
Logic Pro Benutzerhandbuch für den Mac
- Willkommen
-
- Neue Funktionen in Logic Pro für Mac 12.2
- Neue Funktionen in Logic Pro 12
- Neue Funktionen in Logic Pro 11.2
- Neue Funktionen in Logic Pro 11.1
- Neue Funktionen in Logic Pro 11
- Neue Funktionen in Logic Pro 10.8
- Neue Funktionen in Logic Pro 10.7.8
- Neue Funktionen in Logic Pro 10.7.5
- Neue Funktionen in Logic Pro 10.7.3
- Neue Funktionen in Logic Pro 10.7
- Neue Funktionen in Logic Pro 10.6
- Neue Funktionen in Logic Pro 10.5
- Neue Funktionen in Logic Pro 10.4
- Neue Funktionen in Logic Pro 10.3
- Neue Funktionen in Logic Pro 10.2
- Neue Funktionen in Logic Pro 10.0
-
- Was ist Logic Pro für Mac?
- Grundlagen zu Logic Pro-Projekten
- Bearbeitungen widerrufen und wiederholen
- Zusätzliche Sound-Pakete laden
- Hilfe und Unterstützung
-
- Projekte – Übersicht
- Projekte erstellen
- Projekte öffnen
- Projekte sichern
- Projekte löschen
-
- Projekt wiedergeben
- Abspielposition einstellen
- Wiedergabe mit den Transporttasten steuern
- Kontextmenü für Transportfunktionen verwenden
- Tastaturkurzbefehle verwenden
- Steuerungsleiste anpassen
- LCD-Bildschirmmodi in Logic Pro für Mac ändern
- MIDI-Events abhören und zurücksetzen
- Cycle-Bereich verwenden
- Funktion „Events verfolgen“ verwenden
- Logic Remote zum Steuern von Logic Pro-Projekten verwenden
- Projektvorschau im Finder anzeigen
- Projekte schließen
- Projektinformationen anzeigen
-
- Spuren – Übersicht
-
- Spuren erstellen
- Spuren per Drag & Drop erstellen
- Spuren mithilfe vorhandener Channel-Strips erstellen
- Spuren zu anderen Channel-Strips zuweisen
- Standardregionstyp für Software-Instrument-Spuren auswählen
- Spuren auswählen
- Spuren duplizieren
- Spuren umbenennen
- Spursymbole ändern
- Farbe von Spuren ändern
- Spuren neu anordnen
- Spuren zoomen
- Schlagzeugsounds ersetzen oder doppeln
-
- Spur-Header – Übersicht
- Spuren stummschalten
- Spuren solo schalten
- Spurlautstärkepegel einstellen
- Balanceposition der Spur festlegen
- Spuren für die Aufnahme aktivieren
- Eingang-Monitoring für Audiospuren aktivieren
- Spuralternativen verwenden
- Spuren deaktivieren
- Spuren schützen
- Spuren (Freeze) einfrieren
- Spuren ausblenden
- Spuren löschen
- Mehrere Spuren bearbeiten
- Timing mit der Groove-Spur steuern
- Auswahlbasierte Verarbeitung verwenden
- Spurparameter bearbeiten
-
- Übersicht
-
- Vorbereitungen vor dem Aufnehmen von Software-Instrumenten
- Software-Instrumente spielen
- Software-Instrumente aufnehmen
- Zusätzliche Takes für Software-Instrumente aufnehmen
- Overdubbing von Software-Instrument-Aufnahmen
- Software-Instrument-Aufnahmen punktuell löschen
- Notenwiederholung verwenden
- Software-Instrument-Aufnahmen ersetzen
- Mehrere Software-Instrument-Spuren aufnehmen
- Mehrere MIDI-Geräte in mehreren Spuren aufnehmen
- Software-Instrumente und Audiomaterial gleichzeitig aufnehmen
- Step-Input-Aufnahmetechniken verwenden
- MIDI-Befehle von einer anderen Musik-App aufnehmen
- MIDI intern auf Software-Instrument-Spuren routen
- Metronom verwenden
-
- Loops und andere Mediendateien in Logic Pro verwenden
- Ordner in der Übersicht „Alle Dateien“ mit Lesezeichen versehen
-
- Projektaudioübersicht – Übersicht
- Audiodateien zur Projektaudioübersicht hinzufügen und daraus löschen
- Audioregionen in der Projektaudioübersicht abspielen
- Audiodateien sortieren, gruppieren und umbenennen
- Audiodateien bewegen, kopieren und konvertieren
- Informationen einer Audioregion exportieren und importieren
- Komprimierte Audiodateien importieren
-
- Arrangieren – Übersicht
-
- Bereich „Spuren“ – Übersicht
- Objekte mithilfe des Lineals positionieren
- Objekte mithilfe von Hilfslinien zur Ausrichtung positionieren
- Objekte am Raster ausrichten
- Im Bereich „Spuren“ automatisch zoomen
- Regionen quantisieren
- Positionierung mit Verschiebemodi steuern
- Projekt per Scrubbing vor- oder zurückspulen
- Im Bereich „Spuren“ scrollen und zoomen
- Symbolleiste anpassen
-
- Regionen – Übersicht
- Regionen auswählen
- Teilregionen auswählen
- Regionen ausschneiden, kopieren und einsetzen
- Regionen bewegen
- Lücken hinzufügen oder entfernen
- Wiedergabe einer Region verzögern
- Regionen loopen
- Regionen wiederholen
- Größe von Regionen ändern
- Regionen stumm- oder soloschalten
- Time-Stretching
- Audioregionen umkehren
- Regionen teilen
- MIDI-Regionen trennen
- Regionen zusammenführen
- Regionen im Bereich „Spuren“ erstellen
- Pegel von Audioregionen im Bereich „Spuren“ ändern
- Audioregionen im Bereich „Spuren“ normalisieren
- Aliasse für MIDI-Regionen erstellen
- Wiederholte MIDI Regionen in Loops konvertieren
- Farben von Regionen ändern
- MIDI-Region in eine Pattern-Region in Logic Pro für Mac konvertieren
- MIDI-Region durch eine Session Player-Region in Logic Pro für Mac ersetzen
- Audioregionen in Samples für ein Sampler-Instrument konvertieren
- Region umbenennen
- Regionen löschen
-
- Akkorde – Übersicht
- Akkorde hinzufügen und löschen
- Akkorde auswählen
- Akkorde ausschneiden, kopieren und einsetzen
- Akkorde verschieben und skalieren
- Akkorde in der Akkordspur loopen
- Akkorde transponieren
- Akkorde bearbeiten
- Mit Akkordgruppen arbeiten
- Akkordprogressionen verwenden
- Akkordrhythmus ändern
- Auswählen, welchen Akkorden eine Session Player-Region folgt
- Tonart eines Akkordbereichs analysieren
- Akkorde in Audio- oder MIDI-Regionen in Logic Pro für Mac analysieren
- Gesangs- und Instrumental-Stems mit der Stem-Aufteilung extrahieren
- Groove-Templates erstellen
-
- Übersicht
- Audioregionen auswählen
- Audioregionen ausschneiden, kopieren und einsetzen
- Audioregionen bewegen
- Audioregionen trimmen
- Audioregionen teilen und verbinden
- Bearbeitungen an Nulldurchgängen einrasten
- Audioregionen löschen
- Flex Time und Flex Pitch im Logic Pro für Mac-Audiospureditor verwenden
- Automation im Audiospureditor verwenden
-
- Übersicht
-
- Noten hinzufügen
- Noten auswählen
- Objekte am Raster ausrichten
- Noten verschieben
- Noten kopieren
- Tonhöhe von Noten ändern
- Notenlänge ändern
- Noten-Velocity bearbeiten
- Zeitposition von Noten quantisieren
- Tonhöhe von Noten quantisieren
- Notenartikulation ändern
- Position von Events schützen
- Noten stummschalten
- Notenfarbe ändern
- Notenetikette anzeigen
- Noten löschen
- Noten zeitlich dehnen oder stauchen
- Mehrere MIDI-Regionen anzeigen
- Akkorde teilen
- Bereich „Automation/MIDI“ im Pianorolleneditor
- Andere Editoren öffnen
-
- Übersicht „Session Player“
- Der Session Player-Editor
- Session Player-Typ und-Stil auswählen
- Akkorde und Session Player
- Session Player-Presets auswählen
- Session Player-Performance erneut generieren
- Dem Rhythmus von Akkorden und anderen Spuren folgen
- Mit Drummer Multi-Channel-Kit arbeiten
- Session Player-Regionen in MIDI- oder Pattern-Regionen umwandeln
-
- Flex Time und Flex Pitch – Übersicht
-
- Flex Pitch-Algorithmen und Parameter
- Tonhöhe und Timing mit Flex Pitch bearbeiten
- Tonhöhe von Audio im Bereich „Spuren“ schnell bearbeiten
- Zeitverhalten von Audioregionen mit Flex Pitch korrigieren
- Tonhöhe von Audioregionen quantisieren
- MIDI aus Audioaufnahmen erstellen
- Notenpegel in Audioregionen ändern
- Varispeed zum Ändern von Tempo und Tonhöhe von Audio verwenden
-
- Erweiterte Logic Pro für Mac-Editoren – Übersicht
-
- Schritteditor – Übersicht
-
- Raster- und Schrittdarstellung ändern
- Schritte im Schritteditor erzeugen
- Schritte im Schritteditor auswählen
- Schritte im Schritteditor löschen
- Gelöschte Schritte im Schritteditor wiederherstellen
- Schrittwerte im Schritteditor ändern
- Schritte im Schritteditor bewegen und kopieren
- Position von Schritten schützen
- Lane-Sets verwenden
-
- Audiodateieditor – Übersicht
- Audiodateien im Audiodateieditor wiedergeben
- In Audiodateien mit dem Audiodateieditor navigieren
-
- Befehle zur Bearbeitung im Audiodateieditor
- Audiodateien mit Transient-Markern bearbeiten
- Stiftwerkzeug im Audiodateieditor verwenden
- Audiodateien trimmen oder stummschalten
- Gleichspannungsversatz entfernen
- Ebenen in Audiodateien festlegen
- Audiodateien normalisieren
- Audiodateien ein-/ausblenden
- Audio umkehren und Phase invertieren
- Loop-Befehle im Audiodateieditor
- Bearbeitungsschritte im Audiodateieditor widerrufen
- Audiodateien sichern
- Externen Sample-Editor verwenden
-
- Mischen – Übersicht
- Eingang-Format für Channel-Strips einstellen
- Pan-/Balance-Position eines Channel-Strips einstellen
- Channel-Strips stumm- oder solo schalten
- Channel-Strips im Mixer neu anordnen
-
- Plug-ins – Übersicht
- Plug-ins hinzufügen, entfernen, bewegen und kopieren
- Nach Plug-ins im Mixer suchen
- Plug-in per Drag & Drop auf einer Spur einfügen
- Plug-ins in inaktiven Channel-Strips aktivieren
- Channel EQ-Effekt verwenden
- Im Plug-in-Fenster arbeiten
- Mit Plug-in-Einstellungen arbeiten
- Mit Plug-in-Latenzen arbeiten
- Mit Audio Units in Logic Pro für Mac arbeiten
- MPE mit Software-Instruments verwenden
- Plug-in-Manager verwenden
- Mit Channel-Strip-Settings arbeiten
-
- Audio über Insert-Effekte routen
- Audio über Send-Effekte routen
- Panning für Sends unabhängig anpassen
- Multi-Ausgang-Instrumente verwenden
- Ausgang-Channel-Strips verwenden
- Stereo-Ausgänge eines Channel-Strips bestimmen
- Mono-Ausgang eines Channel-Strips definieren
- Spuren für Signalfluss-Channel-Strips erstellen
- Surround-Panning
- Fenster für die I/O-Beschriftungen verwenden
- Anpassungen an Mixer und Plug-in widerrufen und wiederholen
-
- Smart Controls – Übersicht
- Smart Controls für Master-Effekte anzeigen
- Anderes Layout für Smart Controls auswählen
- Automatische MIDI-Controller-Zuweisungen
- Bildschirmsteuerungen automatisch mappen
- Bildschirmsteuerungen mappen
- Mapping-Parameter bearbeiten
- Parameter-Mapping-Kurven verwenden
- Plug-in-Fenster für eine Bildschirmsteuerung öffnen
- Bildschirmsteuerungen umbenennen
- Artikulations-IDs zum Ändern von Artikulationen verwenden
- Hardwarebedienelemente zu Bildschirmsteuerungen zuweisen
- Smart Control-Bearbeitungen mit gesicherten Einstellungen vergleichen
- Arpeggiator verwenden
- Bewegungen von Bildschirmsteuerungen automatisieren
-
- Live Loops – Übersicht
- Zellen starten und anhalten
- Mit Live-Loops-Zellen arbeiten
- Loop-Einstellungen für Zellen ändern
- Interaktion zwischen dem Live Loops-Raster und dem Bereich „Spuren“
- Zellen bearbeiten
- Szenen bearbeiten
- Mit dem Zelleneditor arbeiten
- Zellen bouncen
- Live Loops-Performance aufnehmen
- Live Loops-Rastereinstellungen ändern
- Live Loops mit anderen Geräten steuern
-
- Step Sequencer – Übersicht
- Step Sequencer mit Drum Machine Designer verwenden
- Akkorde und Tonhöhe in Step Sequencer
- Step Sequencer-Pattern-Live-Aufnahmen erstellen
- Step Sequencer-Pattern schrittweise aufnehmen
- Pattern laden und speichern
- Pattern-Wiedergabe modifizieren
- Schritte bearbeiten
- Zeilen bearbeiten
- Informationsfenster „Step Sequencer“
- Step Sequencer anpassen
-
- Globale Änderungen – Übersicht
- Transpositionssteuerung mit dem Parameter „Tonhöhenquelle“
-
- Tempo – Übersicht
-
- Smart Tempo – Übersicht
- Aufnahmen mit freiem Tempo verwenden
- Modus „Projekttempo“ auswählen
- Einstellung „Flex & Folgen“ auswählen
- Smart Tempo mit Mehrspuraudio verwenden
- Im Editor „Smart Tempo“ arbeiten
- Die Tempoanalyse mit Hinweisen verbessern
- Ergebnisse der Tempoanalyse mit Beat-Hinweisen korrigieren
- Smart Tempo-Änderungen durch Sperren eines Bereichs schützen
- Audioaufnahmen an das Projekttempo anpassen
- Tempo an eine Audioregion anpassen
- Tempoinformationen aus einer Audiodatei verwenden
- Tempowechsel aufnehmen
- Tempo-Interpreter verwenden
- Temporegler verwenden
- Projektlautstärke steuern
-
- Übersicht
-
- Notationseditor – Übersicht
- Notation anzeigen
- MusicXML-Dateien importieren
- Grafische Positionierung von Objekten
- Objekte bewegen und kopieren
- Größe von Noten und Symbolen ändern
- Freien Platz anpassen
- Events mehrfach kopieren
- Objekte in mehrere Regionen einsetzen
- Mehrere Objekte bearbeiten
- Mehrere Regionen auswählen
- Regionen ausblenden
- Noten hinzufügen
-
- Partbox – Übersicht
- Notationssymbole anzeigen
- Notationssymbole auswählen
- Noten und Pausen hinzufügen
- Noten und andere Symbole zu mehreren Regionen hinzufügen
- Takt- und Tonartwechsel hinzufügen
- Notenschlüssel ändern
- Dynamikanweisungen, Bögen und Crescendi hinzufügen
- Notenköpfe ändern
- Symbole zu Noten hinzufügen
- Triller, Ornamente und Tremolo-Symbole hinzufügen
- Haltepedalsymbole hinzufügen
- Akkordsymbole hinzufügen
- Akkorddiagramme und Tabulatorsymbole hinzufügen
- Taktstriche, Wiederholungen und Coda-Markierungen hinzufügen
- Seiten- und Zeilenumbruchsymbole hinzufügen
-
- Noten auswählen
- Noten bewegen und kopieren
- Tonhöhe, Dauer und Velocity einer Note ändern
- Notenartikulation ändern
- Zeitposition von Noten quantisieren
-
- Notenattribute – Übersicht
- Notenköpfe ändern
- Größe und Position von Noten ändern
- Erscheinungsbild von Vorzeichen ändern
- Erscheinungsbild von Balken ändern
- Stimmen- und Notensystemzuordnung ändern
- Richtung von Haltebögen ändern
- Synkopierung und Interpretation von Noten ändern
- Unabhängige Noten verwenden
- Notenfarbe ändern
- Notenattribute zurücksetzen
- Einfügen von Noten auf die aktuell gewählte Tonart beschränken
- Darstellung von Bögen steuern
- N-Tolen hinzufügen und bearbeiten
- Darstellungsquantisierung mit N-Tolen überschreiben
- Vorschlagnoten und unabhängigen Noten hinzufügen
- Noten löschen
- Automation im Notationseditor verwenden
-
- Notensystemstile - Übersicht
- Notensystemstile zu Spuren zuweisen
- Fenster „Notensystemstil“
- Notensystemstile erzeugen
- Notensysteme bearbeiten
- Notensystem und Stimme bearbeiten sowie Parameter zuweisen
- Notenzeilen oder Stimmen im Fenster „Notensystemstil“ in Logic Pro für Mac hinzufügen oder löschen
- Notenzeilen oder Stimmen im Fenster „Notensystemstil“ in Logic Pro für Mac kopieren
- Notensystemstile zwischen Projekten kopieren
- Notensystemstile löschen
- Noten zu Stimmen und Notensystemstilen zuweisen
- Mehrstimmige Teile in separaten Notenzeilen anzeigen
- Stimmzuweisung von Notationssymbolen ändern
- Balkenverbindungen zwischen Noten erzeugen
- Gemappte Notensystemstile für die Schlagzeugnotation verwenden
- Voreingestellte Notensystemstile
-
- Notationssets - Übersicht
- Notationsset auswählen
- Notationssets erstellen und löschen
- Notationsset-Parameter bearbeiten
- Instrumente in einem Notationsset ändern
- Notationssets skalieren
- Layouts für eine Notation und ihre Einzelstimmen erzeugen
- Stimmen aus einer Notation exportieren
- Notationssets aus anderen Projekten importieren
- Notation teilen
-
- Surround- und 3D-Audio – Übersicht
-
- 3D-Audio- und Surround-Projekte konvertieren
- Verarbeitung der räumlichen Wiedergabe auf QTA-Dateien anwenden
- Objekt- und Bed-Spuren aus 3D-Audioprojekten importieren
- Surround-Formate in einem „3D-Audio mit Dolby Atmos“-Mix
- Plug-ins für den Surround-Master-Channel-Strip
- Workflows bei der Abmischung für „3D-Audio mit Dolby Atmos“
-
-
- Logic Pro-Einstellungen – Übersicht
-
- Einstellungsbereich „Allgemein“ > „Projekthandhabung“
- Einstellungsbereich „Allgemein“ > „Bearbeitung“
- Einstellungsbereich „Allgemein“ > „Cycle“
- Einstellungsbereich „Allgemein“ > „Folgen“
- Einstellungen „Mitteilungen“
- Einstellungsbereich „Allgemein“ > „Bedienungshilfen“
- Einstellungen für „Sound Library“
-
- Einstellungen für Audiogeräte
- Bereich „Allgemein“
- Sampler-Einstellungen
- Einstellungsbereich „Allgemein“ > „Bearbeitung“
- Einstellungsbereich „Audio“ > „I/O-Zuweisungen“ > „Ausgang“
- Einstellungsbereich „Audio“ > „I/O-Zuweisungen“ > „Bounce-Dateisuffixe“
- Einstellungsbereich „Audio“ > „I/O-Zuweisungen“ > „Eingang“
- Einstellungsbereich „Dateieditor“
- Einstellungsbereich „Audio“ > „MP3“
- Einstellungsbereich „Aufnahme“
- Bereich „Notation“
- Filmeinstellungen
- Einstellungsbereich „Automation“
- Einstellungsbereich „Meine Info“
-
- Projekteinstellungen – Übersicht
- Projekteinstellungsbereich „MIDI“ > „Allgemein“
- Projekteinstellungsbereich „Aufnahme“
- Projekteinstellungsbereich „Smart Tempo“
-
- Projekteinstellungsbereich „Notation“ > „Global“
- Projekteinstellungen „Ziffern & Namen“
- Projekteinstellungen „Tabulatur“
- Projekteinstellungen „Akkorde & Diagramme“
- Projekteinstellungsbereich „Notation“ > „Schlüssel, Takt- und Tonart“
- Projekteinstellungen „Layout“
- Projekteinstellungen „MIDI-Beeinflussung“
- Projekteinstellungsbereich „Notation“ > „Farben“
- Projekteinstellungen „Film“
- Projekteinstellungsbereich „Metronom“
- Projekteinstellungsbereich „Medien“
-
- Tastaturkurzbefehle – Übersicht
- Tastaturkurzbefehle durchsuchen, importieren und sichern
- Tastaturkurzbefehle zuweisen
- Tastaturkurzbefehle kopieren und drucken
-
- Globale Befehle
- Allgemeine Bedienoberflächenbefehle
- Verschiedene Fenster
- Fenster, die Audiodateien anzeigen
- Spuren und verschiedene Editoren im Hauptfenster
- Verschiedene Editoren
- Anzeigen, die die Zeitskala anzeigen
- Anzeigen, die Automation anzeigen
- Spuren im Hauptfenster
- Live Loops-Raster
- Mixer
- MIDI-Environment
- Pianorolle
- Notationseditor
- Event-Editor
- Schritteditor
- Step Sequencer
- Projektaudio
- Audiodateieditor
- Editor „Smart Tempo“
- Bibliothek
- Sampler
- Drum Machine Designer
- Step-Input-Keyboard
- Smart Controls
- Werkzeugmenü
- Installationsfenster für Bedienoberflächen
-
- Logic Pro-Projekte
- Verschiedene Fenster
- Fenster „Controller-Zuweisungen“
- Steuerungsleiste
- Bereich „Spuren“
- Globale Spuren
- Automation
- Live Loops-Raster
- Mixer
- MIDI-Environment
- Pianorolleneditor
- Notationseditor
- Event-Liste
- Schritteditor
- Step Sequencer
- Flex Time
- Audiodateieditor
- Editor „Smart Tempo“
- Surround-Panner
- Channel EQ
- Space Designer
- Sampler
-
- Touch Bar-Kurzbefehle
-
-
- Mit der Bedienoberfläche arbeiten
- Bedienoberflächen verbinden
- Bedienoberfläche in Logic Pro für Mac hinzufügen
- Automatische Zuordnung für USB-MIDI-Controller
- Bedienoberflächen gruppieren
- Einstellungen der Bedienoberfläche – Übersicht
- Anzeige modaler Dialogfenster
- Tipps zur Verwendung deiner Bedienoberfläche
- Unterstützte Bedienoberflächen
- Software und Firmware für Logic Pro für Mac
-
- Controller-Zuweisungen – Übersicht
-
- Controller-Zuweisungen – Erweiterte Ansicht
- Parameter in der erweiterten Ansicht
- Controller in der erweiterten Ansicht zuweisen und löschen
- Zonen und Modi
- Felder „Controller-Name“ und „Etikett“
- Parameter der Optionen „Flip-Gruppe“ und „Exklusiv“
- Parameter im Einblendmenü „Klasse“
- Parameter „MIDI-Input“ in der erweiterten Ansicht
- OSC-Nachrichtenpfade
- Parameter im Bereich „Wert“ der erweiterten Ansicht
- Tasten zu Tastaturkurzbefehlen zuweisen
-
-
- Environment – Übersicht
- Allgemeine Objektparameter
- Environment anpassen
-
-
- Reglerobjekte – Übersicht
- Reglerobjekte verwenden
- Wiedergaberegler bewegen
- Mit Objektgruppen arbeiten
- Reglerstile
- Reglerfunktionen: MIDI-Events
- Reglerfunktionen: Bereich, Wert als
- Reglerfunktionen: Filter
- Vektor-Regler
- Spezielle Regler – Übersicht
- Kabelumschalter
- Meta-Event-Regler
- SysEx-Regler
- Mit SysEx-Befehlen arbeiten
- Spezielle Funktionen
- Ornament-Objekte
- MMC-Aufnahmetasten
- Keyboard-Objekte
- Monitor-Objekte
- Kanaltrenner-Objekt
- Objekte „Physischer Eingang“
- Objekte „Physischer Eingang“
- MIDI-Metronom-Objekte
-
-
- Filtereffekte – Übersicht
-
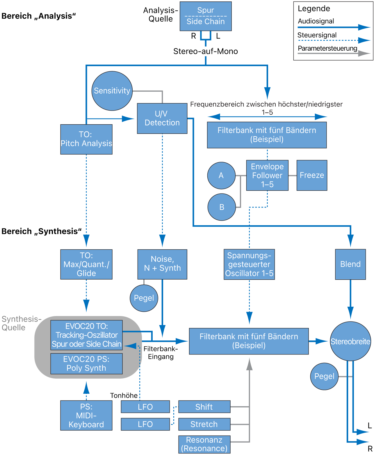
- EVOC 20 TrackOscillator – Übersicht
- Vocoder – Übersicht
- Bedienungsoberfläche des EVOC 20 TrackOscillator
- Steuerungen für „Analysis In“
- Steuerungen für „U/V Detection“
- Steuerungen für „Synthesis In“
- Steuerungen des Tracking-Oszillators
- Tonhöhensteuerungen des Tracking-Oszillators
- Steuerungen für Formant-Filter
- Modulation-Steuerungen
- Output-Steuerungen
- Erweiterte Parameter
-
- MIDI-Plug-ins verwenden
-
- Arpeggiator – Übersicht
- Parameter für die Arpeggiator-Steuerung
- Parameter für Notenfolge – Übersicht
- Notenfolge-Variationen
- Notenfolge-Inversionen
- Parameter für Arpeggio-Pattern – Übersicht
- Live-Modus verwenden
- Grid-Modus verwenden
- Optionsparameter des Arpeggiators
- Keyboard-Parameter des Arpeggiators
- Keyboard-Parameter verwenden
- Controller zuweisen
- Modifier-Steuerungen
- Steuerungen für „Note Repeater“
- Steuerungen in „Randomizer“
-
- Scripter verwenden
- Script Editor verwenden
- Scripter-API – Übersicht
- Funktionen für die MIDI-Verarbeitung – Übersicht
- Funktion „HandleMIDI“
- Funktion „ProcessMIDI“
- Funktion „GetParameter“
- Funktion „SetParameter“
- Funktion „ParameterChanged“
- Reset-Funktion
- JavaScript-Objekte – Übersicht
- JavaScript Event-Objekt verwenden
- JavaScript TimingInfo-Objekt verwenden
- Objekt „Trace“ verwenden
- beatPos-Eigenschaft des MIDI-Events verwenden
- JavaScript MIDI-Objekt verwenden
- Scripter-Steuerungen erstellen
- Transposer-Steuerungen
- MIDI auf einer Spur aufnehmen
-
-
- Alchemy – Übersicht
- Alchemy-Benutzeroberfläche – Übersicht
- Alchemy-Leiste „Name“
- Alchemy-Dateipositionen
-
- Alchemy-Source – Übersicht
- Source-Master-Steuerungen
- Importübersicht
- Steuerungen der Source-Unterseite
- Source-Filter-Steuerelemente
- Tipps zur Verwendung von-Source-Filtern
- Source-Elemente – Übersicht
- Additivelement-Steuerungen
- Additivelement-Effekte
- Spektralelement-Steuerungen
- Spektralelement-Effekte
- Parameter zur Tonhöhenkorrektur
- Steuerungen für Formant-Filter
- Granularelement-Steuerungen
- Sampler-Element-Steuerungen
- VA-Element-Steuerungen
- Wide Unison-Modus
- Source-Modulationen
- Morph-Steuerungen
-
- Alchemy-Source-Bearbeitungsfenster – Übersicht
- Globale Steuerungen des Informationsfensters
- Gruppensteuerungen im Informationsfenster
- Zonensteuerungen im Informationsfenster
- Keymap-Editor
- Wellenformeditor für Zonen
- Bearbeitungsfenster „Additive“ – Übersicht
- Teilton-Balkendarstellung
- Steuerungen für Teiltonhüllkurve
- Bearbeitungsfenster „Spectral“
- Alchemy-Master-Stimmenbereich
-
- Alchemy-Modulation – Übersicht
- Modulationsrack-Steuerungen
- LFO-Steuerungen
- Steuerungen für AHDSR-Hüllkurven
- Steuerungen für Hüllkurven mit mehreren Segmenten
- Sequenzer
- Parameter für „Envelope Follower“
- ModMap-Parameter
- MIDI-Steuerungsmodulatoren
- Noteneigenschaftsmodulatoren
- Perform-Steuerungsmodulatoren
- Erweiterte Parameter in Alchemy
-
- ES2 – Übersicht
- Bedienoberfläche des ES2
-
- Oszillator-Parameter – Übersicht
- Grundlegende Oszillator-Wellenformen
- Pulsbreitenmodulation verwenden
- Frequenzmodulation verwenden
- Ringmodulation verwenden
- Digiwaves verwenden
- Noise-Generator verwenden
- Analog-Oszillatoren verstimmen
- Streckung
- Oszillatorpegel ausgleichen
- Oszillator-Startpunkte festlegen
- Oszillatoren synchronisieren
-
- ES2-Modulation – Übersicht
- LFOs verwenden
- Vector-Hüllkurve verwenden
-
- Vector Envelope-Punkte verwenden
- Solo- und Sustain-Punkte der Vector-Hüllkurve verwenden
- Vector-Hüllkurven-Loops einrichten
- Release-Verhalten von Vector Envelope
- Kurvenformen für die Übergangspunkte der Vector-Hüllkurve
- Zeiten für die Vector-Hüllkurve festlegen
- Zeitskalierung für die Vector-Hüllkurve verwenden
- Kontextmenü von Vector Envelope verwenden
- Planar Pad verwenden
- Referenz der Modulationsquellen
- Referenz der „Via“-Modulationsquellen
- Steuerungen des integrierter Effektprozessors des ES2
- ES2 im Surround-Modus verwenden
- Erweiterte Parameter
-
-
- Quick Sampler – Übersicht
- Audio zu Quick Sampler hinzufügen
- Quick Sampler – Wellenformanzeige
- Flex in Quick Sampler verwenden
- Pitch-Steuerungen von Quick Sampler
- Filter-Steuerungen von Quick Sampler
- Filtertypen von Quick Sampler
- Amp-Steuerungen von Quick Sampler
- Erweiterte Parameter von Quick Sampler
-
- Sample Alchemy – Übersicht
- Benutzeroberfläche – Übersicht
- Quellenmaterial hinzufügen
- Bearbeitungsmodus
- Wiedergabemodi
- Source-Übersicht
- Synthesemodi
- Granular-Steuerungen
- Additiveffekte
- Additiveffekt-Steuerungen
- Spektraleffekt
- Spektraleffekt-Steuerungen
- Modul „Filter“
- Tiefpass-, Bandpass- und Hochpassfilter
- Filter „Comb PM“
- Filter „Downsampler“
- Filter „FM“
- Hüllkurvengeneratoren
- Mod Matrix
- Modulationsrouting
- Modus „Motion“
- Modus „Trimmen“
- Menü „More“
-
- Sampler – Übersicht
- Sampler-Instrumente im Sampler laden und sichern
-
- Sampler-Bereiche „Mapping“ und „Zone“ – Übersicht
- Key Mapping Editor verwenden
- Gruppenansicht verwenden
- Erweiterte Gruppenauswahl vornehmen
- Zwischen Sample-Gruppen ein- und ausblenden
- Zonenansicht verwenden
- Menübefehle im Bereich „Mapping“ verwenden
- Bereich „Zone“ verwenden
- Audiomaterial mit dem Flex-Modus synchronisieren
- Im Audiodateieditor bearbeiten
- Artikulationsverarbeitung in Sampler
- Speicherverwaltung von Sampler
- Erweiterte Parameter von Sampler
-
- Sculpture – Übersicht
- Die Oberfläche von Sculpture
- Globale Parameter
- Parameter der Amplitudenhüllkurve einstellen
- Waveshaper verwenden
- Filter-Parameter
- Output-Parameter
- „Surround Range“ und „Surround Diversity“ verwenden
- MIDI-Controller definieren
- Erweiterte Parameter
-
- Studio Piano
-
- Ultrabeat – Übersicht
- Bedienoberfläche von Ultrabeat
- Synthesizer-Bereich – Übersicht
-
- Oszillator – Übersicht
- Phasenoszillator-Modus von Oszillator 1
- FM-Modus von Oszillator 1 verwenden
- Sidechain-Modus von Oszillator 1
- Phasenoszillator-Modus von Oszillator 2
- Wellenformeigenschaften
- Sample-Modus von Oszillator 2 verwenden
- Modeling-Modus von Oszillator 2 verwenden
- Steuerungen des Ringmodulators
- Steuerungen des Rauschgenerators
- Steuerungen für den Filterbereich
- Steuerungen des Distortion-Schaltkreises
- Glossar
- Urheberrechte und Marken
Vielen Dank für Ihr Feedback.
