
Plánovanie a nastavenie ukladania obsahu do medzipamäte
Ukladanie obsahu do medzipamäte ovplyvňujú najmä dva hlavné faktory: pripojenie a hardvérová konfigurácia.
Plánovanie ukladania obsahu do medzipamäte pre čo najvyššiu výkonnosť
Najlepší výkon obsahovej medzipamäte dosiahnete vtedy, keď ju pripojíte k sieti Gigabit Ethernet. Obsahová medzipamäť môže slúžiť stovkám klientov súčasne, čo však môže preťažiť port siete Gigabit Ethernet. Vo väčšine malých až stredne veľkých prostredí, v ktorých je implementovaná, je preto zvyčajne najväčšou prekážkou vo výkone kapacita lokálnej siete.
Ak chcete zistiť, či je váš Mac slabým článkom, keď sa k obsahovej medzipamäti pripája veľké množstvo klientov súčasne, skontrolujte využitie procesora pre proces AssetCache v Monitore aktivity (otvorte Monitor aktivity, vyberte Zobraziť > Všetky procesy a potom kliknite na CPU). Ak je využitie procesora neustále na alebo pri maxime, mali by ste do systému pridať ďalšie obsahové medzipamäte, aby sa jednotlivé žiadosti rozdelili medzi viaceré počítače.
Ak váš Mac navyše predstavuje prostredie, v ktorom klienti sťahujú veľké množstvo rôzneho obsahu, nezabudnite pre medzipamäť nastaviť dostatočne vysoký limit. Zabránite tak častému vymazávaniu uložených dát z medzipamäte, vďaka čomu nebude potrebné viackrát sťahovať ten istý obsah, čo by znamenalo väčšie zaťaženie kapacity internetového pripojenia.
Nastavenie ukladania obsahu do medzipamäte
Nižšie sú uvedené zásady pre ukladanie obsahu do medzipamäte:
Povoľte všetky push hlásenia Apple.
Nepoužívajte manuálne nastavenia proxy.
Na prijímanie požiadaviek klientov a ich prenos do medzipamäte obsahu nepoužívajte proxy server.
V prípade obsahových medzipamätí obchádzajte autentifikáciu proxy.
Určte TCP port pre ukladanie do medzipamäte.
Spravujte aktivity ukladania do medzipamäte medzi stránkami.
Zablokujte nepovolenú registráciu medzipamäte vynútením obmedzenia služby správy zariadení „Prevent content caching“ vo všetkých počítačoch Mac.
Používanie viacerých obsahových medzipamätí
Vo svojej sieti môžete používať viaceré obsahové medzipamäte. Obsahové pamäte v rovnakej sieti sa nazývajú partneri a zdieľajú medzi sebou obsah. Ak máte obsahových medzipamätí viac, môžete medzi nimi určiť partnerský vzťah alebo vzťah nadradenosti. Funkcia ukladania obsahu do medzipamäte na základe tohto vzťahu určí, ktorej obsahovej medzipamäti sa odošle žiadosť o obsah.
Obsahové pamäte môžete tiež usporiadať do hierarchie. Obsahové medzipamäte navrchu hierarchie sa nazývajú nadradené a poskytujú obsah pre im podradené medzipamäte.
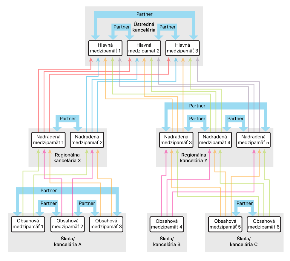
Príkladová sieťová konfigurácia pre obsahové medzipamäte
V nasledujúcich príkladoch je sieť usporiadaná do trojúrovňovej hierarchie, ktorá pozostáva z viacerých úrovní nadradených medzipamätí. Obsah sa líši podľa toho, ako sú definované partnerské obsahové medzipamäte. Na ľavej strane sú partnerské medzipamäte definované na každej úrovni hierarchie. Na pravej strane sú partnerské medzipamäte definované len na najnižšej úrovni hierarchie.
Nižšie je uvedený príklad konfigurácie, v ktorej sa používa viac partnerských medzipamätí ako nadradených medzipamätí:

Nižšie je uvedený príklad konfigurácie, v ktorej sa používa viac nadradených medzipamätí ako partnerských medzipamätí:

Konfiguráciu znázornenú v prvom príklade si môžete vybrať v prípade, ak chcete v čo najväčšej miere podporiť zdieľanie medzi jednotlivými medzipamäťami. Ak jedna z obsahových medzipamätí v určitom umiestnení nie je dostupná, rovnaký obsah bude pravdepodobne uložený v inej medzipamäti. Obsahové medzipamäte 1 – 6 a nadradené medzipamäte 1 – 5 môžu používať pravidlá výberu nadradenej medzipamäte prvé dostupné, náhodné, všetky kombinácie alebo prvé v zozname.
Konfiguráciu znázornenú v druhom príklade si zvoľte vtedy, ak chcete maximalizovať celkovú veľkosť medzipamäte. Nadradené medzipamäte 1 – 5 ani hlavné medzipamäte 1 – 3 nezdieľajú medzi sebou obsah. Obsahové medzipamäte 1 – 6 a nadradené medzipamäte 1 – 5 môžu používať pravidlá výberu nadradenej medzipamäte url-path-hash.