La modification de cette commande entraînera le rechargement de la page.
Guide d'utilisation de MainStage
- Bienvenue
-
- Vue d’ensemble du mode Édition
-
- Sélection de patchs et de sets dans la liste des patchs
- Copie, collage et suppression de patchs
- Réorganisation des patchs dans la liste des patchs
- Ajouter et renommer des patchs
- Création d’un patch à partir de plusieurs patchs
-
- Vue d’ensemble de l’inspecteur des réglages de patch
- Sélection des réglages de patch dans la bibliothèque de patchs
- Détermination du chiffrage de mesure des patchs
- Modification du tempo à la sélection d’un patch
- Réglage des numéros de changement de programme et de banque
- Changements de patch différés
- Désactivation instantanée du son du patch précédent
- Changement des icônes de patch
- Transposition de la tonalité des notes entrantes pour un patch
- Changement de l’accord d’un patch
- Ajout de texte à un patch
-
- Vue d’ensemble des tranches de console
- Ajout d’une tranche de console
- Modification d’un réglage de tranche de console
- Configuration des composants de tranche de console
- Affichage des tranches de console de cheminement de signal
- Masquage de la tranche de console du métronome
- Création d’un alias de tranche de console
- Ajout d’un bus de patchs
- Réglage des positions de panoramique ou de balance de tranche de console
- Réglage des volumes de tranche de console
- Désactivation ou lecture en solo du son des tranches de console
- Utilisation de plusieurs sorties d’instruments
- Utilisation d’instruments MIDI externes
- Réorganisation de tranches de console
- Suppression de tranches de console
-
- Vue d’ensemble de l’inspecteur de tranche de console
- Sélection de réglages de tranche de console
- Attribution d’un nouveau nom à des tranches de console
- Modification des couleurs de tranche de console
- Modification des icônes de tranche de console
- Utilisation de la protection contre l’effet Larsen avec les tranches de console
- Définition de l’entrée clavier d’une tranche de console d’instrument logiciel
- Transposition d’instruments logiciels précis
- Filtrage des messages MIDI
- Changement d’échelle de la vélocité de tranche de console
- Réglage de tranches de console afin qu’elles ignorent la méthode Hermode Tuning
- Remplacement de plages de notes de concert et de set
- Ajout de notes textuelles à une tranche de console dans l’inspecteur de tranche de console
-
- Vue d’ensemble de l’utilisation de modules
- Ajout et suppression de modules
- Recherche de modules dans la tranche de console
- Déplacement et copie de modules
- Utilisation du module Channel EQ
- Utilisation des réglages de module
- Réglage des paramètres de modules
- Utilisation d’autres commandes de fenêtre de module
- Acheminement de flux audio au moyen d’effets d’envoi
-
- Vue d’ensemble de la gestion des articulations
- Choix d’une articulation dans l’en-tête de la fenêtre du module
- Gestion des articulations à l’aide du menu Jeu d’articulations
- Gestion des articulations à l’aide de l’éditeur de jeux d’articulations
- Activation ou désactivation de toutes les articulations
-
- Vue d’ensemble de l’inspecteur de commande à l’écran
- Remplacement des étiquettes de paramètre
- Choix de couleurs personnalisées pour des commandes à l’écran
- Modification de l’apparence de l’arrière-plan ou d’un groupe de commandes à l’écran
- Réglage de commandes à l’écran en vue d’afficher la valeur matérielle
- Définition du comportement de changement de paramètre des commandes à l’écran
- Définition du comportement de concordance matérielle des commandes à l’écran
- Réinitialisation et comparaison des modifications apportées à un patch
- Remplacement de mappages de concert et de set
-
- Vue d’ensemble du mappage de commandes à l’écran
- Mappage de paramètres de tranche de console et de module
- Mappage de commandes à l’écran avec des actions
- Mappage d’une commande à l’écran à plusieurs paramètres
- Utilisation de commandes à l’écran pour afficher les pages d’un document PDF
- Modification de la valeur enregistrée d’un paramètre mappé
- Réglage de boutons ou de pads de batterie électronique en vue de l’utilisation de la vélocité de note
- Mappage de commandes à l’écran avec toutes les tranches de console d’un patch
- Annulation de mappages de paramètres de commande à l’écran
- Suppression de mappages de commandes à l’écran
- Utilisation de graphiques
- Création de transformations de contrôleur
-
- Vue d’ensemble de l’utilisation de sets
- Création de sets
- Attribution d’un autre nom à des sets
- Condensation de sets dans la liste des patchs
- Remplacement de plages de notes de concert pour un set
- Suppression de sets
- Ajout d’une tranche de console au niveau du set
-
- Vue d’ensemble de l’inspecteur des réglages de set
- Détermination du chiffrage de mesure des sets
- Modification du tempo à la sélection de sets
- Sélection d’une couleur pour le dossier du set dans la liste des patchs
- Transposition de la tonalité des notes entrantes pour un set
- Changement de l’accordage de sets
- Ajout de texte à un set
- Partage de patchs et de sets entre concerts
- Enregistrement de la sortie audio d’un concert
-
- Vue d’ensemble des concerts
- Création d’un concert
- Ouverture et fermeture des concerts
- Enregistrement de concerts
- Conséquences de l’enregistrement sur les valeurs de paramètres
- Nettoyage des concerts
- Consolidation des ressources dans un concert
- Renommage du concert actif
-
- Vue d’ensemble de l’inspecteur des réglages de concert
- Configuration du routage MIDI vers les tranches de console
- Transposition de la tonalité des notes entrantes pour un concert
- Définition de la source des messages de changement de programme
- Envoi des changements de programme non utilisés aux tranches de console
- Détermination du chiffrage de mesure d’un concert
- Changement de l’accord d’un concert
- Réglage du pan law d’un concert
- Ajout de texte à un concert
- Contrôle du métronome
- Désactivation du son des notes MIDI
- Désactivation de la sortie audio
-
- Vue d’ensemble du mode Présentation
-
- Vue d’ensemble des commandes à l’écran
- Copie et collage de commandes à l’écran
- Déplacement de commandes à l’écran
- Redimensionnement de commandes à l’écran
- Alignement et répartition des commandes à l’écran
- Ajustement de la tablette d’une commande de tablette
- Regroupement de commandes à l’écran
- Suppression de commandes à l’écran
-
- Vue d’ensemble de la modification des paramètres de commande à l’écran
- Prélèvement et application de paramètres de commande à l’écran
- Réinitialisation des paramètres de commande à l’écran
- Paramètres de commandes à l’écran courantes
- Paramètres de commandes à l’écran de clavier
- Paramètres de commandes à l’écran d’activité MIDI
- Paramètres de commandes à l’écran de pads de batterie
- Paramètres de commandes à l’écran de forme d’onde
- Paramètres de commandes à l’écran de sélecteur
- Paramètres de commandes à l’écran de texte
- Paramètres de commandes à l’écran d’arrière-plan
- Mode de transmission de messages MIDI adopté par MainStage
- Exportation et importation de présentations
- Modification des proportions d’une présentation
-
- Avant de commencer votre live
- Utilisation du mode Exécution
- Commandes à l’écran pendant une performance
- Changements de tempo au cours d’une performance
- Conseils d’utilisation de contrôleurs de clavier en live
- Conseils pour l’utilisation de guitares et d’autres instruments en live
- Accordage de guitares et d’autres instruments à l’aide de l’accordeur
- Utilisation du module Playback en live
- Enregistrement de vos performances
- Après la performance
- Conseils pour les configurations matérielles complexes
-
- Vue d’ensemble des raccourcis clavier et ensembles de commandes
-
- Raccourcis clavier pour les concerts et les présentations
- Raccourcis clavier pour les patchs et les sets (mode Édition)
- Raccourcis clavier d’édition
- Raccourcis clavier des actions
- Raccourcis clavier pour le mappage de paramètres (mode Édition)
- Raccourcis clavier pour les tranches de console (mode Édition)
- Raccourcis clavier pour les commandes à l’écran (mode Présentation)
- Raccourcis clavier pour le mode Exécuter en plein écran
- Raccourcis clavier pour les fenêtres et les présentations
- Raccourcis clavier pour l’aide et l’assistance
-
-
- Vue d’ensemble des amplificateurs et des pédales
-
- Vue d’ensemble de Bass Amp Designer
- Modèles d’amplis de basses
- Modèles d’enceinte de basses
- Création d’un combo personnalisé
- Flux du signal
- Flux du signal de préampli
- Utilisation de la boîte de direct
- Commandes d’ampli
- Vue d’ensemble des effets de Bass Amp Designer
- EQ
- Compressor
- Graphic EQ
- Parametric EQ
- Paramètres du microphone
-
- Vue d’ensemble des effets de retard
- Commandes Echo
-
- Vue d’ensemble de Loopback
- Ajout d’une instance de Loopback
- Interface de Loopback
- Affichage de la forme d’onde Loopback
- Commandes de transport et de fonction Loopback
- Affichage des informations de Loopback
- Paramètres Loopback Sync, Snap To et Play From
- Utilisation des fonctions de groupe Loopback
- Menu Action de Loopback
- Commandes Sample Delay
- Commandes Stereo Delay.
- Commandes Tape Delay
-
- Vue d’ensemble des effets de filtre
-
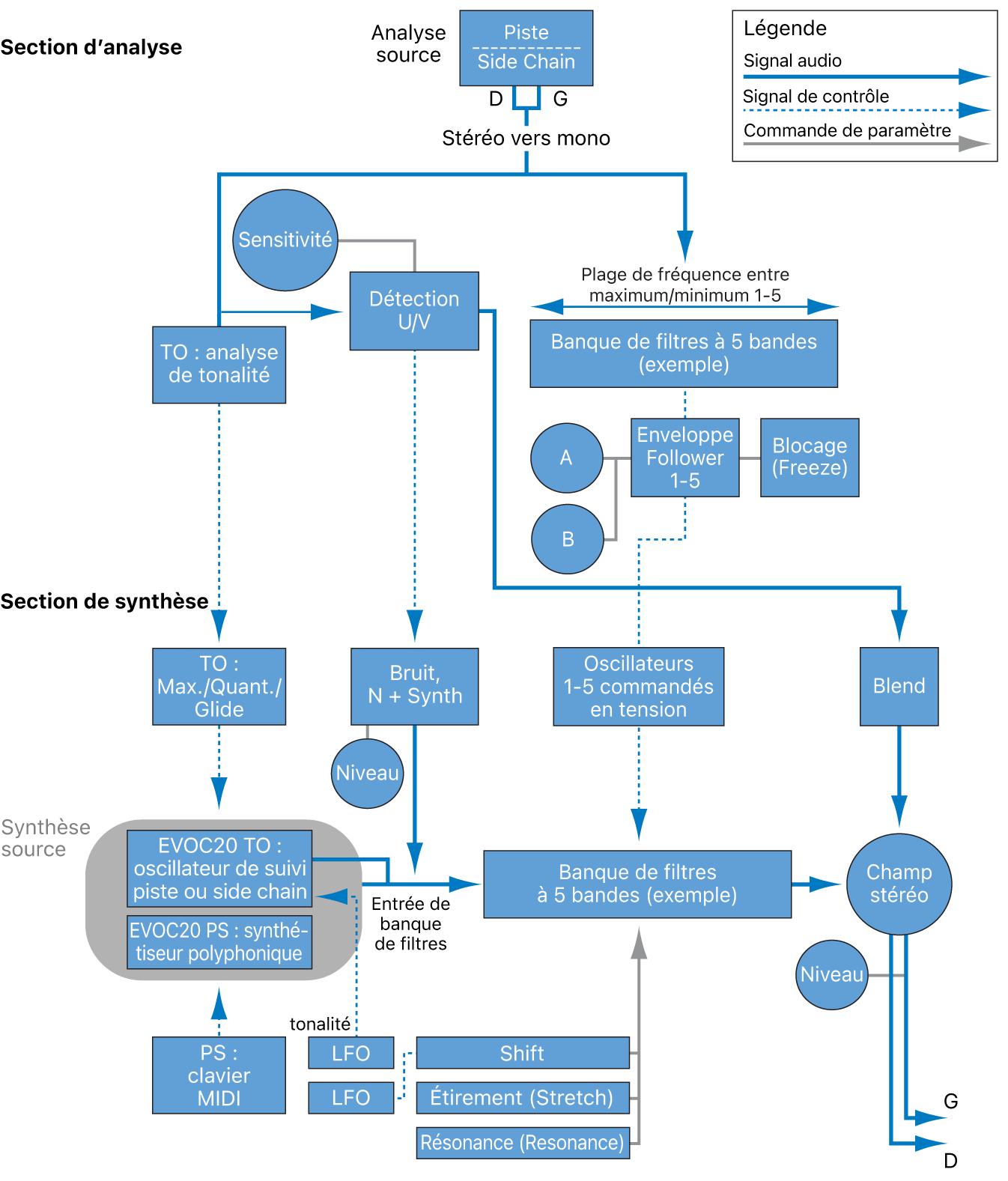
- Vue d’ensemble de l’EVOC 20 TrackOscillator
- Vue d’ensemble du vocoder
- Interface de l’EVOC 20 TrackOscillator
- Commandes Analysis In
- Paramètres U/V Detection
- Commandes Synthesis In
- Commandes d’oscillateur de suivi
- Commandes de tonalité de l’oscillateur de suivi
- Commandes de filtre à formant
- Commandes de modulation
- Commandes de sortie
- Paramètres étendus
-
- Utilisation des modules MIDI
-
- Vue d’ensemble d’Arpeggiator
- Paramètres de commande Arpeggiator
- Vue d’ensemble des paramètres d’ordre des notes
- Variations d’ordre des notes
- Inversions de l’ordre des notes
- Vue d’ensemble des paramètres de motif d’Arpeggiator
- Utilisation du mode Live
- Utilisation du mode Grid
- Paramètres des options d’Arpeggiator
- Paramètres du clavier d’Arpeggiator
- Utilisation des paramètres de clavier
- Assignation de contrôleurs
- Commandes de Modifier
- Commandes de Note Repeater
- Commandes de Randomizer
-
- Utilisation de Scripter
- Utilisation de l’éditeur de scripts
- Vue d’ensemble de l’API du module Scripter
- Vue d’ensemble des fonctions de traitement MIDI
- Fonction HandleMIDI
- Fonction ProcessMIDI
- Fonction GetParameter
- Fonction SetParameter
- Fonction ParameterChanged
- Fonction Reset
- Vue d’ensemble des objets JavaScript
- Utilisation de l’objet JavaScript Event
- Utilisation de l’objet JavaScript TimingInfo
- Utilisation de l’objet Trace
- Utilisation de la propriété beatPos d’évènement MIDI
- Utilisation de l’objet JavaScript MIDI
- Création de commandes Scripter
- Commandes Transposer
-
-
- Vue d’ensemble d’Alchemy
- Vue d’ensemble de l’interface d’Alchemy
- Barre de nom d’Alchemy
- Emplacements des fichiers d’Alchemy
-
- Vue d’ensemble des sources d’Alchemy
- Commandes de source principales
- Navigateur d’importation
- Commandes de sous-page de source
- Commandes de filtres de source
- Conseils d’utilisation des filtres de source
- Vue d’ensemble des éléments de source
- Commandes de l’élément additif
- Effets de l’élément additif
- Commandes de l’élément spectral
- Effets de l’élément spectral
- Commandes de correction de tonalité
- Commandes de filtre à formant
- Commandes de l’élément granulaire
- Commandes de l’élément d’échantillonneur
- Commandes de l’élément VA
- Mode d’unisson large
- Modulations de source
- Commandes de morphing
-
- Vue d’ensemble de la fenêtre d’édition de source d’Alchemy
- Commandes globales de l’inspecteur
- Commandes de groupe de l’inspecteur
- Commandes de zone de l’inspecteur
- Éditeur de disposition du clavier
- Éditeur de forme d’onde de zone
- Vue d’ensemble de la fenêtre d’édition additive d’Alchemy
- Affichage des barres de partiel
- Commandes d’enveloppe de partiels
- Fenêtre d’édition spectrale
- Section de la voix principale d’Alchemy
-
- Vue d’ensemble de la modulation d’Alchemy
- Commandes du rack de modulation
- Commandes de LFO
- Commandes d’enveloppe AHDSR
- Commandes d’enveloppes multi-segments
- Séquenceur
- Paramètres du suiveur d’enveloppe
- Paramètres de ModMap
- Modulateurs de commandes MIDI
- Modulateurs de propriétés de notes
- Modulateurs de commandes de performance
- Paramètres étendus d’Alchemy
-
- Vue d’ensemble de l’ES2
- Vue d’ensemble de l’interface ES2
-
- Vue d’ensemble des paramètres d’oscillateur
- Formes d’onde d’oscillateur de base
- Utilisation de la modulation de largeur d’impulsion
- Utilisation de la modulation de fréquence
- Utilisation de la modulation en anneau
- Utilisation des Digiwaves
- Utilisation du générateur de bruit
- Désaccordage des oscillateurs analogiques
- Étirement des octaves
- Balance des niveaux d’oscillateur
- Réglage des points de début d’oscillateur
- Synchronisation des oscillateurs
-
- Vue d’ensemble de la modulation ES2
- Utilisation des LFO
- Utilisation de l’enveloppe Vector
-
- Utilisation des points de l’enveloppe Vector
- Utilisation des points Solo et Sustain de l’enveloppe Vector
- Configuration des boucles de l’enveloppe Vector
- Comportement de relâchement de l’enveloppe Vector
- Formes de transition entre les points de l’enveloppe Vector
- Définition des durées d’enveloppe Vector
- Utilisation du redimensionnement temporel de l’enveloppe Vector
- Utilisation du menu contextuel de l’enveloppe Vector
- Utilisation du pavé planaire
- Référence des sources de modulation
- Référence des sources de modulation Via
- Commandes de processeur d’effets intégrés de l’ES2
- Paramètres étendus
-
-
- Vue d’ensemble du module Playback
- Ajout d’un module Playback
- Interface Playback
- Utilisation de l’affichage de forme d’onde dans Playback
- Boutons de transport et de fonction du module Playback
- Affichage des informations du module Playback
- Paramètres Synchro, Caler à et Lire depuis du module Playback
- Utilisation des fonctions de groupe de Playback
- Utilisation du menu Action et du champ Fichier de Playback
- Utilisation de marqueurs avec le module Playback
-
- Vue d’ensemble de Quick Sampler
- Ajout de contenu audio à Quick Sampler
- Affichage de la forme d’onde dans Quick Sampler
- Utilisation de Flex dans Quick Sampler
- Commandes de tonalité dans Quick Sampler
- Commandes de filtre dans Quick Sampler
- Types de filtre de Quick Sampler
- Commandes d’ampli dans Quick Sampler
- Paramètres étendus de Quick Sampler
-
- Vue d’ensemble de Sample Alchemy
- Vue d’ensemble de l’interface
- Ajout de matériel source
- Mode Édition
- Modes de lecture
- Vue d’ensemble des sources
- Modes de synthèse
- Commandes d’effets granulaires
- Effets additifs
- Commandes d’effets additifs
- Effet spectral
- Commandes d’effets spectraux
- Module Filter
- Filtres passe-bas, passe-bande et passe-haut
- Filtre Comb PM
- Filtre Downsampler
- Filtre FM
- Générateurs d’enveloppe
- Mod Matrix
- Routage de modulation
- Mode de mouvement
- Mode d’ajustement
- Menu More
-
- Vue d’ensemble de Sampler
- Chargement et enregistrement d’instruments dans Sampler
-
- Vue d’ensemble des sous-fenêtres Mapping et Zone de Sampler
- Utilisation de l’éditeur de mappage de touche
- Utilisation de la présentation Group
- Sélection de groupes avancée
- Fondu entre des groupes d’échantillons
- Utilisation de la présentation Zone
- Utilisation des commandes du menu de la sous-fenêtre Mapping
- Utilisation de la sous-fenêtre Zone
- Synchronisation d’audio avec Flex
- Gestion d’articulations de Sampler
- Gestion de la mémoire dans Sampler
- Paramètres étendus de Sampler
-
- Vue d’ensemble de Sculpture
- Interface de Sculpture
- Paramètres globaux
- Paramètres d’enveloppe d’amplitude
- Utilisation du Waveshaper
- Paramètres de filtrage
- Paramètres de sortie
- Définition de contrôleurs MIDI
- Paramètres étendus
-
-
- Vue d’ensemble de la programmation d’une basse électrique
- Programmation d’un son de basse élémentaire
- Raffinement du son de basse élémentaire
- Programmation d’un son de basse joué au médiator
- Programmation d’un son de basse frappée
- Programmation d’un son de basse fretless
- Ajout d’effets à votre son de basse
- Studio Piano
-
- Vue d’ensemble d’Ultrabeat
- Interface d’Ultrabeat
- Vue d’ensemble de la section Synthesizer
-
- Vue d’ensemble des oscillateurs
- Utilisation du mode d’oscillateur de phase de l’oscillateur 1
- Utilisation du mode FM de l’oscillateur 1
- Mode Side Chain de l’oscillateur 1
- Utilisation du mode d’oscillateur de phase de l’oscillateur 2
- Caractéristiques de formes d’onde
- Utilisation du mode Sample de l’oscillateur 2
- Utilisation du mode Model de l’oscillateur 2
- Commandes du modulateur en anneau (Ring Modulator)
- Commandes de générateur de bruit
- Commandes de la section de filtre
- Commandes du circuit de distorsion
-
- Vue d’ensemble des notions élémentaires sur les synthétiseurs
- Principes fondamentaux des synthétiseurs
-
- Vue d’ensemble des autres méthodes de synthèse
- Synthèse par échantillonnage
- Synthèse par modulation de fréquence (FM)
- Synthèse par modélisation des composantes
- Synthèse par table d’ondes, vectorielle et arithmétique linéaire (LA)
- Synthèse additive
- Synthèse spectrale
- Resynthesis
- Synthèse par distorsion de phase
- Synthèse granulaire
- Copyright
Merci de votre feedback.

