
Planen und Konfigurieren von Inhaltscaching
Das Inhaltscaching wird im Wesentlichen durch zwei Faktoren beeinflusst: durch die Konnektivität und die Hardwarekonfigurationen.
Inhaltscaching für beste Leistung planen
Die bestmögliche Leistung erzielst du, wenn du den Inhaltscache über ein Gigabit-Ethernet-Kabel mit deinem Netzwerk verbindest. Der Inhaltscache kann hunderte von Clients gleichzeitig bedienen, sodass ein Gigabit-Ethernet-Anschluss optimal genutzt wird. Aus diesem Grund ist der Leistungsengpass in kleinen und mittleren Implementierungen in der Regel die Bandbreite deines lokalen Netzwerks.
Wenn du feststellen möchtest, ob dein Mac einen Leistungsengpass bewirkt, wenn eine große Anzahl von Clients gleichzeitig auf den Inhaltscache zugreift, kannst du in der Aktivitätsanzeige die prozentuale Prozessorauslastung durch den Prozess AssetCache überprüfen. (Öffne dazu die Aktivitätsanzeige, wähle „Darstellung“ > „Alle Prozesse“ aus und klicke auf „CPU“.) Liegt die Prozessorauslastung konstant beim Maximum oder knapp darunter, solltest du weitere Inhaltscaches hinzufügen, um die Anfragen der Clients auf mehrere Computer zu verteilen.
Befindet sich dein Mac in einer Umgebung, in der Clients große Mengen unterschiedlichster Daten laden, solltest du das Limit für die Größe des Inhaltscache möglichst hoch ansetzen. Dadurch wird verhindert, dass zwischengespeicherte Daten häufig aus dem Inhaltscache gelöscht werden, was ein wiederholtes mehrfaches Laden identischer Inhalte zu Lasten eines höheren Verbrauchs an Internetbandbreite nötig macht.
Inhaltscache konfigurieren
Die folgenden Modelle empfehlen sich für das Inhaltscaching:
Erlaube alle Apple-Push-Benachrichtigungen.
Verwende keine manuellen Proxy-Einstellungen.
Verwende keinen Proxy, um Client-Anfragen anzunehmen und an Content-Caches weiterzuleiten.
Vermeide die Proxy-Authentifizierung für Inhaltscaches.
Gib einen TCP-Port für das Caching an.
Verwalte die Caching-Zugriffe zwischen den einzelnen Standorten.
Blockiere unberechtigte Cache-Registrierungen, indem du die Einschränkung „Prevent content caching“ für Geräteverwaltungsdienste auf allen Mac-Computern durchsetzt.
Verwenden mehrerer Inhaltscaches
Du kannst für dein Netzwerk mehrere Inhaltscaches verwenden. Inhaltscaches innerhalb desselben Netzwerks werden als Peers (also gleichgeordnete Caches) bezeichnet und teilen Inhalte miteinander. Wenn du mehrere Inhaltscaches hast, kannst du für sie Peer- und übergeordnete Beziehungen festlegen. Beim Inhaltscaching werden diese Beziehungen verwendet, um zu ermitteln, welcher Inhaltscache Inhaltsanfragen erhält und darauf reagiert.
Du kannst deine Inhaltscaches auch hierarchisch ordnen. Die Inhaltscaches ganz oben in der Hierarchie werden als übergeordnete Elemente bezeichnet und stellen Inhalte für ihre untergeordneten Caches bereit.
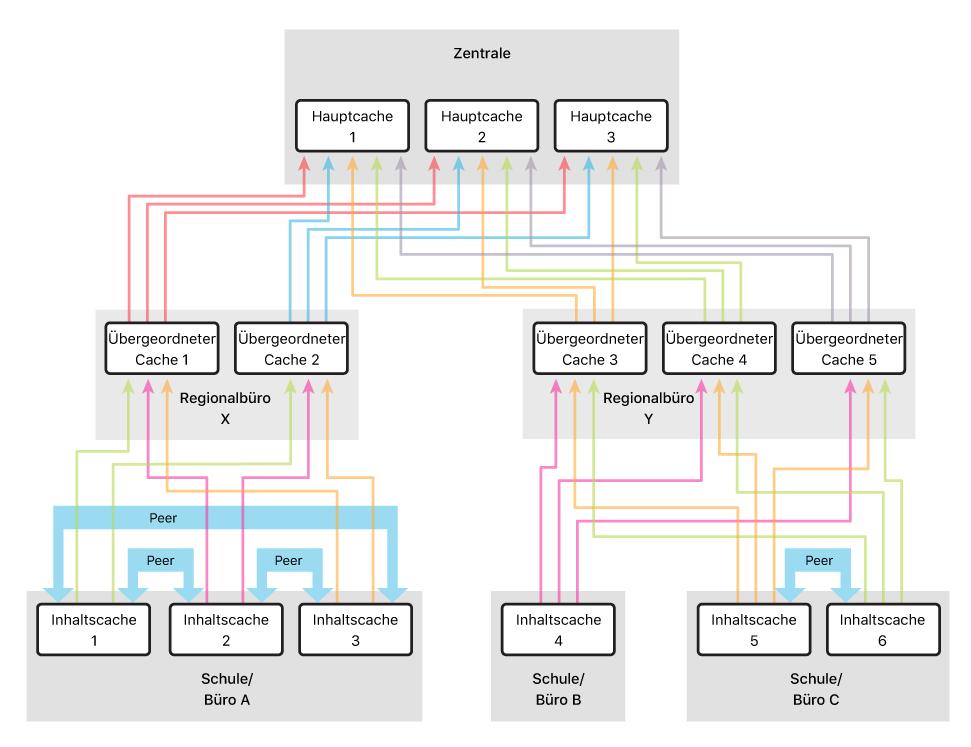
Netzwerkkonfigurationsbeispiele für Inhaltscaches
In den unten aufgeführten Beispielen ist das Netzwerk in einer dreistufigen Hierarchie strukturiert, die mehrere übergeordnete Caches umfasst; der Inhalt unterscheidet sich in der Art und Weise, wie die gleichgestellten Inhaltscaches („Peers“) definiert sind. Auf der linken Seite werden auf jeder Ebene der Hierarchie Peers definiert. Auf der rechten Seite werden nur auf der untersten Ebene der Hierarchie Peers definiert.
Hier ist eine Beispielkonfiguration, die mehr Peer- als übergeordnete Beziehungen verwendet:

Hier ist eine Beispielkonfiguration, die mehr übergeordnete als Peer-Beziehungen verwendet:

Bei Auswahl einer Konfiguration wie im ersten Beispiel könntest du die Freigabe zwischen Caches maximieren. Wenn einer der Inhaltscaches an einem Ort nicht verfügbar ist, hat vielleicht ein anderer den gleichen Inhalt bereits zwischengespeichert. Inhaltscaches 1–6 und übergeordnete Caches 1–5 können als Strategie für die Auswahl übergeordneter Elemente „Erste verfügbare“, „Zufällig“, „Rundlauf (Round robin)“ oder „Anhaftend“ (Sticky available) verwenden.
Bei Auswahl einer Konfiguration wie im zweiten Beispiel könntest du die Gesamtgröße des Caches maximieren. Weder die übergeordneten Caches 1–5 noch die Hauptcaches 1–3 teilen Inhalte miteinander. Die Inhaltscaches 1–6 und die übergeordneten Caches 1–5 können als Strategie für die Auswahl übergeordneter Elemente „URL-Pfad-Hash“ verwenden.